Forum Geografi, 35(2), 2022; DOI: 10.23917/forgeo.v35i2.14559
Mediation Function of Desired Quality of life Between Place-Making and Liveable Communities In African Cities
1 Department of Town and Regional Planning, University of KwaZulu Natal, Durban 4001
2 SARChI Chair for Inclusive-Cities, School of Built Environmental and Development Studies, Dennis Shepstone Building, Haward Campus, Durban 4001
*) Corresponding Author (e-mail: medalandgroup@gmail.com)
Received: 18 May 2021 / Accepted: 16 December 2021 / Published: 27 January 2022
Abstract
The challenges confronting urban spaces in developing countries have become so enormous, and they continue to challenge the capacity of States in these countries to respond effectively. These challenges range from poor infrastructure to weak infrastructure governance systems, which have created urban liveability differentials within these Cities across Africa. Therefore, this paper examines the mediation role of Desired Quality of life between Place-making and Liveable communities in Africa using a partial least squares path analytic method. This study employed a questionnaire to investigate the desired quality of life criteria, the place-making preferences, and the focus of liveable communities within these African Cities through an online Google form survey posted through social media outlets to different respondents across various cities in Africa. The Snowball technique was employed to achieve sampling of 390 respondents across Africa. The responses were synthesised and analysed using a path analytic approach; the paper examines the relationship between the study's constructs. The data analysis findings show that place-making influences Liveable communities and Desired Quality of life mediates the relationship between place-making and liveable communities. The results indicate that Cities that prioritise Quality of life and place-making have better liveable community spaces over those that do not. The study findings have implications for Liveable communities, as it could help city development planners to acknowledge the influence of quality of life on Placemaking and liveable communities. The study contributes to the current debate on measuring urban livability within the African City Space by creating a set of desired indicators that suit the African setting's needs regarding City infrastructure planning and provision.
Keywords: quality of life, liveable communities, urban liveability, Africa, place-making
1. Introduction
The emerging rate of large cities and other built-up areas was a topic of criticism for planners in the '80s, having the concept of liveability in mind (VanZerr & Seskin, 2011). Liveability is hotly discussed in academic and policy circles because it is in the early stages of standardisation (Van den Heuvel & Sporns, 2013). Quality of life (QoL) is studied in various fields, and it does not mean there are no diseases or illnesses to fear. QoL, however, is dependent on both the built and natural environments (Mohit & Sule, 2015). Lowe et al. (2013) refer to liveability as the basis of the sustainability strategy, which benefits everyone, including people's quality of life (Abdelbaset, 2015).
Livability refers to improving the environment and maintaining its socio-cultural aspects are urban revitalisation goals as well. Urban rejuvenation can strive to bring about changes in the physical, cultural, social, and economic environments (Maimunah, 2015). The process of urban revitalisation consists of four stages: preparation, execution, funding, and maintenance. It's time-consuming, so it tends to degrade place settings, lands conservation, creation, restoration, and reconstruction (Saitluanga, 2013). The three phases of implementation and financing continue to describe how they relate to each other. By applying these two policies, these organisations aim to preserve the heritage and promote culture, while creating new employment opportunities will accomplish several things, such as conservation of heritage and life, and quality of life (Sriartha et al., 2015).
Implementing a place-making strategy makes it possible to transform urban transformations in numerous cities (Formal). Another positive aspect of place-making ability is its use in renovating spaces or creating new spaces for novel and different activities through design and landscaping. This approach depends on Community involvement at all stages of development, including Discovery, Planning, Management, and Programming. Also, this approach incorporates research on the immediate area and interviews with people in the area to identify their needs. When people begin to plan, they develop a greater understanding of their surroundings and, thus, can influence those circumstances to meet their specific needs (Setyowati, 2010).
Developing liveable cities became a theory in the 1970s when American academics and planners observed an increase in social alienation and decline in culture due to urban sprawl, and to that, the term 'liveability' was introduced.' Studies carried out by Lynch and Jacob in the 1960s show that people can influence the physical aspects of an urban environment to create a walkable city with public spaces and neighbourhoods that are friendly and bustling with activity. Locke (1961) points out the importance of giving space to a mixed-use neighbourhood, while Lynch (1960) emphasised how important a layout is to be sure to include major highways and landmarks (Abd El-Fattah, 2011).
Their Analysis of the City of Asheboro, North Carolina, Sanoff and Sawhney (1972) identified residential and neighbourhood features as the key variables contributing to low-income households' satisfaction with the residential environment. Previous researchers have different dimensions but similar factors to investigate living environment liveability, namely the characteristics of housing/dwelling units (Omuta, 1988; Heylen, 2006; Li, 2012; Namazi-Rad et al., 2012; Buys et al.; 2013), physical/neighbourhood conditions (Balsas, 2004; Chaudhury, 2005; Heylen, 2006; Leby & Hashim, 2010; Asiyanbola et al., 2012), economic vitality or development (Balsas, 2004; Chaudhury, 2005; Pandey et al., 2014; Leby & Hashim, 2010; Saitluanga, 2013).
These liveability measurement dimensions have been reported to have a high internal reliability index (i.e., alpha value of Cronbach) above 0.07 (Leby & Hashim, 2010). Although the dimensions of liveability have been significantly established in previous studies; however, the previous studies have not significantly estimated causal relationships between latent constructs. This analysis evaluated these dimensions using Structural Equation Modelling (S.E.M.). S.E.M. implementation helps assess the factors underlying a series of metrics and explores the strength of the relationship between theoretical constructs (Memon et al., 2012; Tomarken & Waller, 2005).
The S.E.M. comprises calculation and structural models; the first measured each latent variable's relationships and the corresponding manifest variables. The above demonstrates the interactions between the latent variables. The S.E.M. analysis methodology involves covariance-based structure analysis (CB-SEM) and component-based analysis using partial least square structure analysis, according to Memon et al. (2012). Therefore, the crucial mediating role of quality of life (QoL) between place-making and liveable communities across African cities is investigated in this research, using PLS-SEM.
Furthermore, to grasp how testing mediating effects in a PLS-SEM is significant, it's first essential to recognise what mediating effects are. Mediation analysis assumes a series of relationships in which an antecedent variable influences a mediating variable, influencing a dependent variable. "Mediation is one way for a researcher to explain the process or mechanism by which one variable affects another" (MacKinnon et al., 2007). Understanding mediation questions is important for researchers for several purposes: (1) they are the foundations of many urban management actions, such as explaining how certain process factors improve or hinder the influence of success drivers (e.g., Cepeda & Vera, 2007, Castro & Roldán, 2013); (2) there is a methodological challenge, namely the inclusion of a third variable that plays an intermediate role in the relationship between two variables; (3) there is a methodological challenge, notably the inclusion of a third variable that plays a significant role in a model.
2. Conceptual Framework and Hypothesis Development
The literature on the relationship between the constructs described provided the basis for creating a conceptual framework that demonstrated the essence of the relationship between the constructs and their combined effect on the Urban Space in African Cities. This section aims to explain the concepts adopted to clarify the links between the primary constructs found in the literature that explained how quality of life in the current discussion in Urban Liveability could influence Liveable Communities and Placemaking (Lee, 2008; Kashef, 2016). The frameworks used in the system and their relationships are briefly discussed to understand the conceptual framework better, as shown in Figure 1.
Figure 1. Conseptual Framework.
2.1 Quality of life and Place-making
Many pieces of literature have been written on the concept of place-making. This refers to how cities, neighbourhoods, and therefore their inhabitants, interact with one another, with urban design and behaviour (Alzahrani et al., 2017). implications of building emerged after public spaces needed to consider the cultural, social, socioeconomic, and urban design (Carmona et al. 2010). facilitates the sense of place (Aravot, 2002). development has expanded social consciousness, awareness, activities, and perceptions of space (Lynch, 1960; Jacobs, 1961). The use of public space that has a major impact on the quality of urban infrastructure placemaking combines cities as places that have hard things like architecture and services and activities (Carmona et al. 2010). Therefore, successful places demand diversity and an overall physical environment to support their operational goals (Lombard, 2014).
Dempsey and Burton (2012) pointed out that vis-à-vis quality of life is a prerequisite for developing a better overall good quality of life. One needs to have good design, cleanliness, and accessibility, as well as better interactions with others. Bedoya (2012) found that many placemaking strategies and discourses neglect social and racial injustice. Placemaking goals are also related to the politics of belonging and non-belonging (Markusen & Gadwa, 2010). an increase in property values following placemaking means the replacement of places. Thus, relationships are formed between inhabitants and their places. Zukin et al. (2009) found that place-makers may support neighbourhood revitalisation but worsen economic and social segregation. It empowers the emerging middle-class members of our community, particularly the non-White members, while making the lower-class members of every group fearful. Placemaking can help and lead to gentrification in historical areas. In a study focused on London, however, Guma et al. (2019)reported that placemaking has a significant impact on peace, security, and belonging. Also, in a similar vein, Beck (2009) argued that there is a positive relationship between some public space indicators and a specific level of quality of life. Based on the above positions of earlier researchers, this current study postulated that:
H1. There is a positive relationship between Quality of life and Place-making
2.2.2 Quality of life and Liveable Communities
Development in most advanced countries is equivalent to the quality of life, not to the standard of infrastructure. Idris et al. (2016) claim that a country's prosperity and rate of development do not reflect each other equally. Besides that, the quality of life (QoL) and the wellbeing of the population are also factors. The more developed countries have better incomes, better education, better public health, and longer life expectancies. Idris et al. (2016) emphasises quality of life (QoL) to understand a larger population of people's wellbeing quality of life assessment research collects data on things that will influence life's social, environmental, and economic aspects. Measuring QoL is complex as it has hundreds of properties. Countless studies have been done in the Malaysian context alone, on QoL, at a national and city level (Vettorato, 2011, Salleh & Badarulzaman, 2011; Yasin et al., 2013). It has been demonstrated that QoL has been successfully measured in Malaysia, however, few studies were done regarding rural communities' For their report Węziow-Białosyńskie found that cities are in charge of all aspects of urban, social, and economic policy everywhere. following the implementation of smart growth initiatives, cities inviting residents and investors to play a greater role in all-of-the-the-time growth (Hartley, et al., 2012; Vivant, 2013, Florida, 2005; Institute for Urban Strategies, 2014; Zenker et al., 2013).
Thebasic idea is to to attract new residents and hold on to our existing ones. All citizens of the city should be satisfied with the life they have. One way to carry out urban planning is to consider the goals and desires of your citizens and ensure that the standard of the environment is met (Smith, Nelischer, & Perkins, 1997). Cities (urban and community development) have widely discussed the notion of improved urban and community life, and, as proven in numerous pieces of E.U. law and policy (Banai & Rapino, 2009; Insch & Florek, 2008; Sirgy & Cornwell, 2002; Smith et al., 1997; van Kamp et al., 2003). It is reported to have a positive impact on satisfaction level on urban quality of life) (Kahrik et al., 2015). Additionally, community involvement has been identified as a necessity for traditional economic and cultural activities and promotes the quality of life (Ge & Hokao, 2006). Moreover, residential satisfaction is necessary for devotion to a place (Insch, 2011) and city allegiance (Insch, 2007; Florek, 2011). such feelings of affection may decrease the intention to leave an area (Zenker & Rütter, 2014). It is therefore based on the established relationships in the literature that this study hypothesised that:
H2. There is a positive relationship between Quality of life and Liveable communities
2.2.3 Placemaking and Liveable Communities
The notion of placemaking has been demonstrated to correlate with liveable space. The functional use of space and the stability of community connections are critical in creating and maintaining a liveable community. The existing literature demonstrates that Placemaking has long been associated with human civilisation since the first people formed cities (Crowe, 1995; Heidegger, 1971; Schneekloth & Shibley, 1995). However, its modern application and history date only to the late twentieth century referred to as its evolution and synthesis of two disparate theories (Carmona, 2010; Jarvis, 1980). While the former emphasises visual forms, the latter is mainly concerned with how people interact with and use a location. One can see the distinction in placemaking in these two streams of thought (Arefi, 2014). other traditions of thought and influences are described to show how placemaking originated.
According to Greek philosophy, the place is the cornerstone of everything; there is no separation between place and the concepts of "existing there" and being there. Place only became a philosophic concept during the 20th century, specifically because of Heidegger's (1889–1976) work and his emphasis on dwelling places (Cresswell, 2009). In Heidegger's view, the dwelling signifies how people construct meaning Heidegger's theory attempts to reconcile subject and object. Future human geographers' work when they formulated the concept of place. As spatial science had previously looked at the world and people, they were understood as entities rather than subjects (Cresswell, 2009). Simplified placemaking attempts to distil the location's practices may be part of the world itself. Sufficient room must be made to provide sufficient physical space and sensory experience. This is a more holistic understanding of placemaking, emphasising that placental philosophies are interrelated and overlap. A general and dynamic structure has been suggested for the influence of the atmosphere on quality of life factors.
The place-making concept is more frequently utilised in real life (Stewart, 2010). These goals seek to revitalise, plan, design, and manage public locations (Punter, 2009). At its most basic level, placemaking can be stated as "a collective process of arranging products and space to maximise the ability and ease of usage while furthering the social and emotional wellbeing of a place and interrelation of the space with the place (Fürst et al.2006). Since 2000, this community-based placemaking approach has been gaining popularity Whyte (1980) and Jacobs (1961) have frequently been mentioned as the founders of the placemaking movement in urban design literature, though neither coined the term (Relph, 2016). The notion of placemaking has been demonstrated to correlate with liveable space, the functional use of space and the stability of community connections are critical in creating and maintaining a liveable community. The existing literature demonstrates that Placemaking has long been associated with human civilisation since the first people formed cities (Crowe, 1995; Heidegger, 1971; Schneekloth & Shibley, 1995). However, its modern application and history dates only to the late twentieth century, which can be referred to as its evolution and synthesis of two disparate theories (Carmona, 2010; Jarvis, 1980). While the former emphasises visual forms, the latter is particularly concerned with how people interact with and use a location. One can see the distinction in placemaking in these two streams of thought (Arefi, 2014). other traditions of thought and influences are described to show how placemaking originated
According to Greek philosophy, place is the cornerstone of everything; there is no separation between place and the concepts of "existing there" and being there. Place only became a philosophic concept during the 20th century, specifically because of Heidegger's (1889–1976) work and his emphasis on dwelling places (Cresswell, 2009). In Heidegger's view, the dwelling signifies how people construct meaning Heidegger's theory attempts to reconcile subject and object. Future human geographers' work when they formulated the concept of place. As spatial science had previously looked at the world and people, they were understood as entities rather than subjects (Cresswell, 2009). Simplified placemaking attempts to distil the location's practices may be part of the world itself. A sufficient room must be made to provide sufficient physical space and sensory experience. This is a more holistic understanding of placemaking, emphasising that placental philosophies are interrelated and overlap. a general and dynamic structure has been suggested for the influence of the atmosphere on quality-of-of-life factors
The place-making concept is more frequently utilised in real life (McAuley et al.,2010). These goals seek to revitalise, plan, design, and manage public locations (Greenspace Scotland, 2009). At its most basic level, placemaking can be stated as "a collective process of arranging products and space to maximise the ability and ease of usage while furthering the social and emotional wellbeing of a place and interrelation of the space with the place (Clegg et al., 2006). since 2000, this community-based placemaking approach has been gaining popularity. Both Whyte (1980) and Jacobs (1961) have frequently been mentioned as the founders of the placemaking movement in urban design literature, though neither coined the term (Relph, 2016). stems much from placeness (Stayer, 1995). Placemaking is seen to cultivate community (Schneekloth & Shibley, 1995). Given the litany of the interrelatedness of placemaking and liveable communities and the duty role of quality of life, this research assumed that:
H3. There is a positive relationship between Place-making and liveable communities
2.2.4 Quality of life Desirable Mediate the Relationship of Placemaking and Liveable Communities
Many wellbeing factors use the triple bottom line model, including economic, social, and environmental factors. Thus, subjective population variables are more likely to affect quality-of-of-life metrics than can be controlled by those with strict control in hand. Since, at the same time, liveability factors are more in the hands of those who can influence public policy, this puts quality of life at the centre of placemaking. Placement is the mechanism by which individuals turn locations into homes. Creating a place involves different aspects of development (P.P.S., 2017). Place-making is explicitly oriented to public spaces. Spaces used by the public are included as part of the group extensions. places where people can gather, e.g. places where they may feel as if they have been "belonged" to. When towns and communities provide a range of human interactions (e.g. a space where people can be welcomed and felt at home), they have a good sense of belonging (P.P.S. 2017; Cilliers & Timmermans, 2014).
Place-making is grounded on the belief that productive public spaces are vibrant, safe, and interesting places that enable their users to be productive. The goal is to have great places scattered throughout the city, as part of a liveable community (Cilliers et al., 2015). If we have only one superior community, we can't call it a great neighbourhood. Instead, we must also offer residents near-to-home opportunities. Additionally, it is not enough to have one liveable city or town in a country; it is available in other places. There are at least ten things to do in a great city, and probably a hundred more reasons to be there. examples of these could include, for example, an area to sit, material to examine, listening to music, learning history, having material, and having the opportunity to read a book a lot of the usage and suggestions must originate from people who reside in and are singularly important to the location. Based on the circle of interaction which makes placemaking a precursor for a liveable community and the fact that the measuring tool for how liveable a place is the use of the quality of life criteria, this research, therefore, hypothesised that:
H4. Quality of life mediates in the relationship between Place-making and Liveable communities.
3. Research Method
This paper followed a quantitative analysis approach to evaluate the conceptual framework formulated. This research is based on a post-positivism paradigm, which depends on respondents' experience as a legitimate source of information from which the world is perceived. This study performed a comprehensive literature review to define the variables used to test each of the conceptual structure's essential constructs. The method used by Bowen et al. (2010), where a sectioned questionnaire was used using closed-ended questions, was followed by this report. Four sections consisted of the survey questionnaire. Section A concentrated on the respondents' demographic details, such as age, gender, and other demographic queries. Section B deals with the city's quality of life (QoL) and its indicators, C deals with place-making indicators, and D is the liveable communities' indicators. This included questions about the city's constituent variables' structures, structured to examine QoL's effects as a moderating factor. The questions were intended to collect data on the respondents' perceptions of placemaking, liveable communities, and how their quality drives all these in the cities compared to exogenous variables. "The respondents were asked to rate the responses on a scale of 1-5, where one was "strongly disagree" with 5 "strongly agree." Table 1 illustrates the observed latent structures and the metrics used in the analysis.
Table 1. Measurement Indicators and Sources in Literature.
|
Number |
Latent Variables |
Indicators |
Sources of Measurement Indicators |
|
1 |
Quality of life |
Increase in Property Value Improved Connectivity Security Wellbeing Sense of belonging |
Dempsey and Burton, 2012; Lynch, 1960; Carmona et al. 2010; Jacobs, 1961 |
|
2 |
Placemaking |
Racial Justice, Social Inclusion, Network Establishment amongst residents; Social networks and capital, Visual Aesthetics |
Crowe, 1995; Heidegger, 1971; Carmonia et al. 2010 |
|
3 |
Liveable Community |
Social, environmental, and economic aspects of the urban space, entrepreneurship, Smart living |
Idris et al., 2016; Badarulzaman, 2011, Ge and Hokao, 2006 |
3.1 Method of data collection
Data were collected using an online survey google form sent to different respondents across African Cities (Minna in Nigeria, Durban in South Africa, Kampala in Uganda, Rabat in Morocco). The Unit of measurement is the citizenship of an African city, and the technique of data collection employed is the Snow-ball approach which allows for respondents in a particular location to help send the questionnaire to his or her contact in another part of the African Continent based on established relationship and foreknowledge of such individuals. Most of the respondents sampled through this medium were academics within various African Continent institutions. Most of the respondents sampled have had social media presence for over five years, especially on Facebook, Twitter, WhatsApp, and LinkedIn. Structured questionnaires were sent to these respondents through the various media listed above. The sample size was purposively pegged at 400 respondents living within the African Continent cities. This method of data collection allowed for clarification and ensured a high-response rate. As the variables used in the study were adapted, there was no need for a pilot study to demonstrate that all questions were clearly understood. A total of 390responses were found useable after treating the collected data due to incomplete responses on some respondents. The survey response of 390 was considered good enough for the data analysis method adopted, thus, considered suggestive and appropriate for exploratory research. Table 1 shows the Sources of Measurement Indicators adapted for the survey.
3.2 Data analysis
Estimation, causal modelling, and maximum likelihood estimation, as other existing methods were found to produce conflicting results (PLS-SEM). The partial least squares (P.L.S.) approach was used in this analysis to analyse the structural equation model's assumptions and evaluate the formulated hypotheses. Though PLS-SEM was chosen, Rigdon (2014) noted other reasons for its use. P.L.S. handles non-distributed knowledge (Henseler et al., 2009). Beede & Young (1998) went a step further by underscoring this point and stressed the strength of non-normal distribution in the case of non-sample data, but less stringent assumptions can be used in smaller sample sizes. P.L.S. exhibits more statistical Power and reaches a better understanding (Henseler & Fassott, 2010; Reinartz et al., 2009). Thus, discriminant validity, convergent validity, and the specified hypotheses were assessed using SmartPLS 2.0 in this study.
4. Results and Discussion
Out of the 400 questionnaires administered, 390 valid responses were obtained, given an effective response rate of 95%. According to Idris et al. (2012), a response rate of around 30% is considered acceptable for research in the built environment. Almost all the respondents were taught to a high education level, and approximately 40% were females. This is a true reflection of the city's composition in terms of residents in Africa (Oyewobi et al., 2019). 85% of the respondents had a post-secondary school education, whereas approximately 84% had above five years of living in the city of residence. 70% of the respondents were within 35–45 years of age, and according to N.P.C. (2011), this is considered the active work age. They are mostly young and knowledgeable about current happenings regarding the city. Over 60% of the respondents have been using the social media platform for over five years; this is in tune with Ahmad et al. (2018) study. Table 2 shows the indicator variables and the factor loadings computed for various model constructs.
Table 2. Indicator Variables and Factor Loadings.
|
Indicator |
Factor Loading |
|
|
|
Placemaking |
|||
|
P.L. 4 |
City Connectivity |
0.768 |
|
|
PL 5 |
Ease of obtaining help in terms of healthcare |
0.812 |
|
|
PL 6 |
Ease of visitors access to accommodation in your City |
0.814 |
|
|
PL 7 |
Ease of obtaining financial help in your City |
0.744 |
|
|
PL 8 |
Ease of obtaining help in terms of healthcare |
0.800 |
|
|
PL 9 |
Ease of financial flow network in case of need in your City |
0.785 |
|
|
Quality of life |
|||
|
QoL10 |
Comfort in your current residential area |
0.857 |
|
|
QoL11 |
Rate your love for your current City |
0.740 |
|
|
QoL12 |
Rate your love for your current transport infrastructure |
0.714 |
|
|
Liveable Community |
|
||
|
LC13 |
City or area accessible in terms of transportation |
0.781 |
|
|
LC14 |
Area aesthetics |
0.771 |
|
|
LC15 |
Area correctly linked by transport infrastructure |
0.726 |
|
|
LC16 |
Social opportunities in your area |
0.815 |
|
4.1 Measurement Model
Using SmartPLSEM (v2.0 M3 software) to test the model's predictive power, the data (measurement dimensions) was used to determine the latent explanatory constructs. It was used because it utilises the formality of the unobserved heterogeneity methods (Sarstedt & Ringle, 2010; Ringle et al., 2010). The measure of the latent variables was assessed to ascertain its reliability and validity. The internal consistency was calculated with the aid of outer loadings, whereas the indicators were studied using composite reliability. Convergent validity was examined by examining the mean square deviation of indicators of the same latent variable, which was referred to as Hair et al. (2017) explains (The state of agreement convergent variables was determined by their mean-variance coefficient) (AVE). Bagozzi & Yi (1988) suggested that the AVE should be observed if all latent variables were above the 0.5 level of significance threshold. The latent variables' overall reliability was greater than 0.7, or all the variables' reliability surpassed the recommended threshold of 0.7 (Gefen et al., 2000). The table shows the indicators load, indicator reliability, and the AVE. Gefen et al. (2000) advised that at least 50% of the constructs be used to make predictions to assess the discriminant validity. It was further suggested that the AVE is more highly correlated with other constructs in the model (Chin, 2010). Thus, the measurement model was believed to be reliable enough and sufficient evidence to conclude. Table 3 illustrates the variables and composite reliability of the computed measurements.
|
Table 3. Results Summary for Reflective Outer Models. |
|
||||||
|
Latent Variable |
Indicators |
Loadings |
Indicators Reliability |
Composite Reliability |
AVE |
P-values |
Cronbach's Alpha |
|
LiveCom |
LC13 |
0.7816 |
0.6109 |
0.8553 |
0.5970 |
0.7785 |
|
|
LC14 |
0.7877 |
0.6205 |
|||||
|
LC15 |
0.7054 |
0.4976 |
|||||
|
LC16 |
0.8118 |
0.6590 |
|||||
|
Place-Making |
PL 4 |
0.77 |
0.5929 |
0.9074 |
0.6204 |
0.8779 |
|
|
PL 5 |
0.8147 |
0.6637 |
|||||
|
PL 6 |
0.8092 |
0.6548 |
|||||
|
PL 7 |
0.7476 |
0.5589 |
|||||
|
PL 8 |
0.796 |
0.6336 |
|||||
|
PL 9 |
0.7863 |
0.6183 |
|||||
|
QoL10 |
0.8492 |
0.7211 |
0.8134 |
0.5938 |
0.6595 |
||
|
QoL |
QoL11 |
0.7133 |
0.5088 |
||||
|
|
QoL12 |
0.7425 |
0.5513 |
|
|||
The calculation shows that the value of AVE for livable communities is 0.59. Placemaking/Shaping is 0.6.2%, and Quality of life is at least 0.5 according Bagozzi & Yi (1988) which states that AVE is significant at a 0.5 level, and every amount below, they stipulate a fact with different figures The indicator loadings indicate that all of the variables are all significant. The collective reliability for the livable community is 0.855, and the method of location placement is 0.134, which was suggested by Cohen (1988). Cronbach's Alpha, the reliability estimate for the model's three main constructs, was also calculated. It demonstrates that livable communities have a "Cronbach's Alpha" of 0.85, as well as place-making scores of 0.77, and quality of life scores of 0.95. It is agreed with Leby & Hashim's (2010) literature, which suggests a difference of 0.07 between the internal strength between different model constructs at the 0.05 level of significance (see Table 3). Table 4: Discriminant Validity of Liveable Communities: 0.77. In Hair et al. (2017)'s study, placemaking is 0.78, and QoL is 0.70 significant.
Table 4. Fornell-Larcker Criterion Analysis for Checking Discriminant Validity.
|
|
Liveable Communities |
Place-Making |
QoL |
F2 |
Q2 |
|
Liveable Communities |
0.7727 |
|
|
|
|
|
Place-Making |
0.2756 |
0.7877 |
|
0.011 |
0.009 |
|
QoL |
0.6815 |
0.2582 |
0.7706 |
0.7371 |
0.29 |
4.2 Structural model
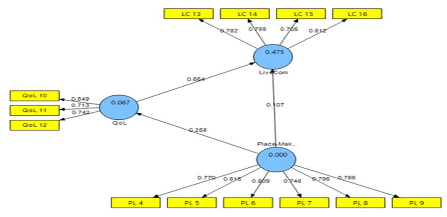
This study examined the path coefficients to assess the structural model in PLS-SEM, then their significance and variance were explained (R2). The assessed values for path associations in the structural model were estimated in terms of sign and magnitude (Parveen et al., 2016). Chin (2010) suggested that R2 values of the endogenous construct assess the predictive strength of a structural model; thus, if R2 values are 0.67, 0.33, or 0.19 for endogenous latent variables in the inner path model, it could be described as substantial, moderate, or weak as stated by Chin (1998). Figure 2 shows the R2 value of Liveable Communities as 0.5970. Place-making is 0.6204, and the R2 values of quality of life are 0.5938, which are all considered substantial; the effect Size F2 and predictive relevance Q2 and q2 were also computed. The bootstrapping was used to examine the significance of the paths and test the model's hypotheses, as shown in Figure 2. Therefore, to test the significance of the hypothesised relationship, bootstrapping was applied. The bootstrapping procedure provides the t-values, which indicates whether the corresponding path coefficient is significantly different from zero (Hair et al., 2006). According to Oyewobi (2014), if the t-values are above 1.65, the path coefficient is significant at p # 0.10. If the t-values are more significant than 1.96, the path coefficient is significant at the p # 0.05 significance level, and when the critical t-value is above 2.57, it can be said to be significant at p # 0.01. Also, the computation of the effect size F2 of the model was computed using the formula in Equation (1).
(1)
The effect Size F2 for Quality of life (QoL) is computed as 0.7371, 0.011 for Place-making effect size. To further evaluate the predictive significance of the structural models, the SmartPLS blindfolding procedure was used to calculate Q2. The Q2, according to Sarstedt et al. (2014), is based on the blindfolding procedure that allows for the omission of a certain part of the data matrix, which then calculates the model variables to predict the excluded part using the previously calculated estimates. However, Rigdon (2014) and Sarstedt et al. (2014) viewed Q2 as a measure of out-of-sample prediction, whereas Sarstedt et al. (2014) suggested that the lesser the difference between original and predicted values, the higher the Q2 and the greater the predictive relevance of the model. In assessing the model presented here, the Q2 was calculated by omitting the distance of seven, which generated both cross-validated redundancy (CV Red.) and cross-validated communality (CV Com.) for the three constructs. However, cross-validated redundancy was suggested as the best approach (Hair et al., 2014). Therefore, for QoL, endogenous construct (CV Red: 0.0.039; CV Com: 0.594); for Place-making, (CV Red: 0.620; CV Com: 0.620) and Liveable Communities (CV Red: 0.263; CV Com: 0.327) were suggested. The values for all the endogenous constructs were above zero. As a rule of thumb, a Q2 value higher than zero for a specific endogenous construct shows that the path model's predictive accuracy is acceptable for that construct. Evaluating from Sarstedt et al. (2014), the coefficient sizes, relevance, and significance of the relationships depicted by the structural model were examined. The model shows quality of life had statistically significant (p=0.00). Therefore, we inferred that QoL has a moderate predictive relevance, while Place-making has a weak predictive relevance. The critical assessment indicates that QoL exhibit a higher direct effect on Liveable Communities than Place-making. However, when the further analysis was undertaken, it became evident that QoL acted as a mediator between Place-making and Liveable communities; we, therefore, estimate the total effect suggested by Sarstedt et al. (2014) as the strongest effect on Liveable Communities (0.29), while Place-making had the least effect (0.009), these analyses are shown in Table 4.
Figure 2. Resulting path coefficients with loadings and R2.
4.3 Mediation analysis
While analysing the total effects, it appears that Quality of life mediates the relationship between Place-making and Liveable Communities. To establish this, the approach presented by Sarstedt et al. (2014) was followed by first Quality of life from the model and run the using bootstrapping approach earlier discussed. The direct effect between Place-Making and Liveable Communities value was 0.2757 and significant at 99% confidence level. In estimating the entire model, bootstrapping's corresponding results generate 0.1687, which is also significant at 99% confidence levels. The variance accounted for (V.A.F.) was calculated using the following formula in Equation (2):
(2)
The result produced a V.A.F. value of 0.6119, based on the rule of thumb given by Hair et al. (2014), which stated that if V.A.F.> 80%, it is complete mediation – 20% V.A.F. 80%; partial mediation and there is no mediation if V.A.F. < 20%. Hence, it is instructive to say that Quality of life partially mediates the relationship between Place-making and Liveable Communities.
4.4 Discussion
This paper addressed the mediation role of quality of life between Placemaking and liveable communities across African Cities. This study established a conceptual framework that was empirically evaluated using PLS-SEM. This study showed that the quality of life has a significant positive relationship with Placemaking. There is a significant positive relationship between place-making and liveable communities when the quality of life is considered a redundant variable. The research further shows a significant positive relationship between quality of life and liveable communities when placemaking is kept as a redundant value.
Finally, the research establishes that quality of life plays a significant positive moderation role between place-making and liveable communities in African Cities. This finding aligns with the previous results stated by Iyanda et al. (2018). The finding is also corroborated by Adewale et al. (2013), who posited that Quality of life's positive effect using placemaking on liveable communities existed. This, according to Iyanda et al. (2018), means that the use of the quality of life as a measurement yardstick has enabled Cities to strengthen the level of liveable community that can be achieved with a corresponding increase in place making.
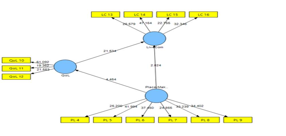
Figure 3. Structural Model and T-Statistics.
Four hypotheses were set, and the model's path coefficient was shown in Figure 2 and the T-statistics in the structural model shown in Figure 3. The analysis shows a significant positive relationship between quality of life and place-making as the path coefficient is 0.2582, which is greater than the P-value set at 0.000. The T-statistics for the quality of life is 4.6028, which is also above the P-Value of 0.000. This supports the hypothesis that a significant positive relationship exists between Quality of life and Place-making. The study also shows that the hypothesis set indicates a significant positive relationship between quality of life and liveable community was supported as the calculated value of 20.8252 is greater than the P-value=0.000. These and the other hypotheses are shown in Table 5.
Table 5. Path Coefficient and Hypothesis Testing.
|
Path relationship |
Hypothesis |
Path coefficient |
T Statistics |
P-values |
Remark |
|
Place-Making -> LiveCom |
H3. There is a positive relationship between Place-making and liveable communities |
0.2756 |
4.675 |
0.000 |
Supported |
|
Place-Making -> QoL |
H1. There is a positive relationship between Quality of life and Place-making |
0.2582 |
4.6028 |
0.000 |
Supported |
|
QoL -> LiveCom |
H2. There is a positive relationship between Quality of life and Liveable communities |
0.6539 |
20.8252 |
0.000 |
Supported |
|
Place-Making -> QoL-> LiveCom |
H4. Quality of life mediates in the relationship between Place-making and Liveable communities. |
0.2387 |
|
0.000 |
Supported |
There are a lot of theoretical and practical implications for academics and practitioners in this study. In the first place, this study represented a theoretical study on urban liveability and the impact of quality of life. A deficiency of literature considers urban liveability and uses the partial least square structural equation modelling to determine the correlation between Liveability indicators. To better understand the theory, this paper addressed the effect of Quality of life (QoL), Liveable communities (L.C.), and Place-Making (P.L.). These were viewed from the strength of three theoretical points: QoL, L.C., and P.L. Although the adoption and application of Quality of life as a measure of urban liveability has received considerable attention from researchers in the city development, the same attention is lacking in the context of the moderating role of QoL concerning the relationship between placemaking (P.L.) and Liveable communities (L.C.) research.
Most of the previous studies have focussed more on communities and neighbourhoods. However, this study deals with a cross-evaluation of a broader spectrum of cities across Africa that were reached by administering online google survey questionnaires administered through the 'Author's various contacts across higher learning institutions across the African Continent. Secondly, this study thus presented a conceptual framework that was tested. City development experts such as practitioners and researchers could leverage Liveability from Quality of life, Liveable Communities, and Place-making as the indicators. The study also effectively establishes the mediation link between QoL, L.C., and P.L. as postulated and tested in this study. It is believed that the study presented in this paper will provide a reasonable basis for further work by academics on how Quality of life adoption could have an impact on house liveable urban spaces can be when practical place-making efforts are put in place.
The respondents surveyed and sampled carried the city's opinions they have lived in or currently reside without in-depth knowledge on other cities across the continent of Africa, which may not represent a general view of residents in cities across Africa. This potential weakness in survey research will be addressed in future research using the multi-case research approach to triangulate the primary data and provide an opportunity for further exploration of relevant issues. Secondly, this research used cross-sectional data to investigate the effect of Quality of life, Placemaking on liveable communities in Africa. However, we recognised that the impact was complex, longitudinal data for future studies are encouraged.
6. Conclusion
This study revealed the contribution of Quality of life desirable by residents in African Cities in enhancing liveable communities and also identified latent variables that could boost the cities' liveable space's future. This study, therefore, provided a tested conceptual structure. PLS-SEM was used to evaluate the hypothesised paths. The findings showed support for the formulated hypotheses. This study showed that Quality of life mediates Placemaking and liveable communities. The study also revealed that the adoption of Place-making and liveable communities are mediated by residents' quality of life in the city.
Nevertheless, in the mainstream spatial urban study, the use and implementation of Liveable communities through place-making have gained some measure of significance. However, quality of life mediation to enhance the links between place-making and liveable communities lacks the same consideration. Consequently, striving to improve residents' quality of life to enhance liveable community spaces is still fussy and unpopular amongst city development planners. Most previous studies were more centred on using Quality of life as an indicator of urban liveability with little effort on how quality of life can strengthen the links between Place-making and liveable communities
Acknowledgements
We Acknowledge the financial contributions of SARChI Chair for Inclusive-Cities, University of KwaZulu Natal, Durban 4001.
References
Abd El-Fattah T.M.A. (2011). Landscape Infrastructure and Liveable Communities: A Case Study of New Cairo Egypt, (March), 393.
Abdelbaset, M. M. S. (2015). Liveability of High-Rise Districts Case Study of West Bay in Doha. Qatar University.
Adewale, A. A., Daud, M. and Salami, L. O. (2013). A Second-Order Factor Gender-Measurement Invariance Analysis of Financial Exclusion in Ilorin, Nigeria International Journal of Trade, Economics and Finance, Vol. 4, No. 6.
Adewale, A.A., Yusuf, M.B.O., Ghani, G.M., Meera, A.K.M and Abdul Manap, T.A. (2012a). The Role of Institutional Trust in the Adoption of Gold Dinar in Kelantan: An Empirical Analysis. Journal of Applied Sciences 12 (20): 2148-2155
Ahmad, T., Chen, H., Guo, Y., & Wang, J. (2018). A comprehensive overview on the data driven and large scale-based approaches for forecasting of building energy demand: A review. Energy and Buildings, 165, 301-320.
Alzahrani, L., Al-Karaghouli, W., & Weerakkody, V. (2017). Analysing the critical factors influencing trust in e-government adoption from citizens’ perspective: A systematic review and a conceptual framework. International business review, 26(1), 164-175.
Aravot, I. (2002). Back to phenomenological placemaking. Journal of Urban Design, 7(2):201– 212, http://dx.doi.org/10.1080/1357480022000012230
Arefi, M. (2014). Deconstructing placemaking: Needs, opportunities, and assets. New York, NY: Routledge.
Asiyanbola, R., Raji, B., & Shaibu, G. (2012). Urban liveability in Nigeria-A pilot study of Ago-Iwoye and Ijebu-Igbo in Ogun State. Journal of Environmental Science and Engineering. B, 1(10B), 1203.
Bagozzi, R. P., & Yi, Y. (1988). On the evaluation of structural equation models. Journal of the academy of marketing science, 16(1), 74-94.
Balsas, C. J. (2004). Measuring the liveability of an urban centre: an exploratory study of key performance indicators. Planning, Practice & Research, 19(1), 101-110.
Banai, R., & Rapino, M. a. (2009). Urban theory since a theory of good city form (1981) – A progress review. Journal of Urbanism: International Research on Placemaking and Urban Sustainability, 2(3), 259–276. http://dx.doi.org/10.1080/17549170903466095.
Beck, H. (2009). Linking the quality of public spaces to quality of life. Journal of Place Management and Development Vol. 2 No. 3, pp. 240-248
Bedoya, R. (2012). Creative Placemaking and the Politics of Belonging and Dis-Belonging. http://www.artsinachangingamerica.net/2012/09/01/creative-placemaking-and-the-politics-ofbelonging-and-dis-belonging/
Beede, D. N., & Young, K. H. (1998). Patterns of advanced technology adoption and manufacturing performance. Business Economics, 43-48.
Bowen, T., Cicardi, M., Farkas, H., Bork, K., Longhurst, H. J., Zuraw, B., ... & Xiang, Z. Y. (2010). International consensus algorithm for the diagnosis, therapy, and management of hereditary angioedema. Allergy, Asthma & Clinical Immunology, 6(1), 1-13.
Buys, A. V., Van Rooy, M. J., Soma, P., Van Papendorp, D., Lipinski, B., & Pretorius, E. (2013). Changes in red blood cell membrane structure in type 2 diabetes: a scanning electron and atomic force microscopy study. Cardiovascular diabetology, 12(1), 1-7.
Carmona, M. (2010). Public places, urban spaces: The dimensions of urban design. Boston, MA: Architectural Press/Elsevier.
Carmona, M., Tiesdell, S. (2010). Heath, T. & Oc, T., Public Places Urban Spaces, Oxford: Architectural Press.
Castro, I., & Roldán, J. L. (2013). A mediation model between dimensions of social capital. International Business Review, 22(6), 1034-1050.
Centre for Liveable Cities (2011). Liveable & Sustainable Cities for the Future: World Cities Summit 2010 Conference Proceedings.
Cepeda, G., & Vera, D. (2007). Dynamic capabilities and operational capabilities: A knowledge management perspective. Journal of business research, 60(5), 426-437.
Chaudhury, A. H. (2005). Urban Livability, Decentralisation, and Development: A Comparative Study on Dhaka and Khulna Cities U.R.P. Discipline, Khulna University.
Chin, W. W. (1998). The partial least squares approach to structural equation modelling. Modern methods for business research, 295(2), 295-336.
Chin, W. W. (2010). How to write up and report PLS analyses. In Handbook of partial least squares (pp. 655-690). Springer, Berlin, Heidelberg.
Cilliers, E. J., & Timmermans, W. (2014). The importance of creative participatory planning in the public place-making process. Environment and Planning B: Planning and Design, 41(3), 413-429.
Cilliers, J., Schunemann, J., & Moyer, J. D. (2015). Power and influence in Africa: Algeria, Egypt, Ethiopia, Nigeria, and South Africa. Institute for Security Studies Papers, 2015(14), 28.
Clegg, D. O., Reda, D. J., Harris, C. L., Klein, M. A., O'Dell, J. R., Hooper, M. M., ... & Williams, H. J. (2006). Glucosamine, chondroitin sulfate, and the two in combination for painful knee osteoarthritis. New England Journal of Medicine, 354(8), 795-808.
Cohen, L., Manion, L., and Morrison, K. (2007). Research Methods in Education, Sixth Edition, Routledge, Taylor & Francis Group.
Cresswell, T. (2009). Place. In K. Rob & T. Nigel (Eds.), International encyclopedia of human geography. Oxford: Elsevier.
Crowe, N. (1995). Nature and the idea of a human-made world: An investigation into the evolutionary roots of form and order in the built environment. Cambridge, MA: M.I.T. Press.
Dasimah, O. (2009). Assessing 'Residents' Quality of life in Malaysian New Towns. Asian Social Science Vol. 5, No.6
Dempsey, N. & Burton, M., (2012) Defining placemaking: The Long-Term Management of Public Spaces, Urban Forestry & Urban Greening, 11(1), pp. 11–20, http://dx.doi.org/10.1016/j.ufug.2011.09.005
Eckert, R. and Schinkel, U. (2009). Liveable City T.P. Ho Chi Minh - Adaptation as a response to impacts of climate change. Proceedings REAL CORP 2009 Tagungsband 22-25 April 2009, Sitges.
Economic Planning Unit (1999). Malaysian quality of life index. Available: http://www.epu.gov.my/en/kualiti-hidup-malaysia-.
Economic Planning Unit (2002). Malaysian quality of life index... Available: http://www.epu.gov.my/en/kualiti-hidup-malaysia-2002.
Economic Planning Unit (2004). Malaysian quality of life index. Available: http://www.epu.gov.my/c/document_library/get_file?_l_id=10364&folderld=122841&name=DLFE-4717.pdf.
Economic Planning Unit (2011). Malaysian quality of life index. Available: http://www.epu.gov.my/documents/10124/bb505435-3daf-4a73-9a27-300b180c25bf.
Economist Intelligence Unit (2012). 'A Summary of the livability Ranking and 'Overview.' Available online at www.eiu.com [Accessed on 22/12/13].
Ferrans C, Power M. (1985). Quality of life index: development and psychometric properties. Advanced Nursing Science. 8: 15–24.
Florek, M. (2011). No Place Like Home: Perspectives on Place Attachment and Impacts on City Management. Journal of Town and City Management. 1(4): 346–54.
Florida, R. (2005). Cities and the creative class. New York: Routledge.
Ge, J., & Hokao, K. (2006). Research on residential lifestyles in Japanese cities from the viewpoints of residential preference, residential choice, and residential satisfaction. Landscape and Urban Planning, 78(3), 165–178. http://dx.doi.org/10.1016/j.landurbplan.2005.07.004.
Gefen, David & Straub, Detmar & Boudreau, Marie- Claude. (2000). Structural equation modeling and regression: guidelines for research practice. Commun Assoc Inf Syst. 4.2-77.
Gehl, J. & Matan, A., (2009). Two perspectives on public spaces. Building Research & Information, 37(1): pp. 106–109, http://dx.doi.org/10.1080/09613210802519293
Giulia Marra, M.B. (2016). From urban renewal to urban regeneration: classification criteria for urban interventions. Turin 199-5-2-015: evolution of planning tools and approaches, J. Urban Regen. Renew.
Group, w., (2015). world bank. Retrieved from https://urban- regeneration.worldbank.org/about.
Guma, T., Woods, M., Yarker, S., & Anderson, J. (2019). " It's that kind of place here": solidarity, place-making and civil society response to the 2015 refugee crisis in Wales, UK. Social Inclusion, 7(2), 96-105.
Hair Jr, J. F., Sarstedt, M., Hopkins, L., & Kuppelwieser, V. G. (2014). Partial least squares structural equation modelling (PLS-SEM): An emerging tool in business research. European business review.
Hair, E., Halle, T., Terry-Humen, E., Lavelle, B., & Calkins, J. (2006). Children's school readiness in the ECLS-K: Predictions to academic, health, and social outcomes in first grade. Early Childhood Research Quarterly, 21(4), 431-454.
Hair, J. F., Hult, G. T. M., Ringle, C. M., Sarstedt, M., & Thiele, K. O. (2017). Mirror, mirror on the wall: a comparative evaluation of composite-based structural equation modelling methods. Journal of the academy of marketing science, 45(5), 616-632.
Hartley, J., Potts, J., MacDonald, T., Erkunt, C., & Kufleitner, C. (2012). The CCI Creative City
Heidegger, M. (1971). Poetry, language, thought. New York, NY: Harper & Row.
Helen Beck, (2009), "Linking the quality of public spaces to quality of life. Journal of Place Management and Development. Vol. 2 Iss 3 pp. 240 – 248
Henseler, J., & Fassott, G. (2010). Testing moderating effects in PLS path models: An illustration of available procedures. In Handbook of partial least squares (pp. 713-735). Springer, Berlin, Heidelberg.
Henseler, J., Ringle, C. M., & Sinkovics, R. R. (2009). The use of partial least squares path modelling in international marketing. In New challenges to international marketing. Emerald Group Publishing Limited.
Heylen, K. (2006). Livability in social housing: three case- studies in Flanders. Residential Environments and People, ENHR Conference July 2006. Ljubljana, Slovenia.
Hussein M.M, (2015).Urban Regeneration and the Transformation of the Urban Waterfront A Case Study of Liverpool Waterfront Regeneration, University of Nottingham repository, Nottingham.
Idris K, Mohamed Shaffril HA, Md. Yassin S, Abu Samah A, Hamzah A, Abu Samah B (2016) Quality of life in Rural Communities: Residents Living Near to Tembeling, Pahang and Muar Rivers, Malaysia. PLoS ONE 11(3): e0150741. doi:10.1371/ journal. pone.0150741
Idris, M. H., Arshad, A., Amin, S. M. N., Japar, S. B., Daud, S. K., Mazlan, A. G., ... & Yusoff, F. M. (2012). Age, growth and length–weight relationships of Pinna bicolor Gmelin (Bivalvia: Pinnidae) in the seagrass beds of Sungai Pulai Estuary, Johor, Peninsular Malaysia. Journal of Applied Ichthyology, 28(4), 597-600.
Insch, A., & Florek, M. (2008). A great place to live, work and play: Conceptualising place satisfaction in a City's residents. Journal of Place Management and Development, 1(2), 138–149. http://dx.doi.org/10.1108/17538330810889970.
Institute for Urban Strategies (2014). Global power city index 2014. The Mori Memorial Foundation. http://dx.doi.org/10.1002/ana.24042.
Iyanda, A. R., Ninan, O. D., Ajayi, A. O., & Anyabolu, O. G. (2018). Predicting Student Academic Performance in Computer Science Courses: A Comparison of Neural Network Models. International Journal of Modern Education & Computer Science, 10(6).
Jacobs, A., & Appleyard, D. (1987). Toward an urban design manifesto. Journal of the American Planning Association, 53(1), 112–120.
Jacobs, J., (1961).The Death and Life of Great American Cities, Vintage Books.
Jarvis, R. (1980). Urban environment as visual art or social setting. Town Planning Review, 51(1), 50–66.
Kahrik, A., Temelova, J., Kadarik, K., & Kubes, J. (2015). What attracts people to inner-city areas? The cases of two post-socialist cities in Estonia and the Czech Republic. Urban Studies. http://dx.doi.org/10.1177/0042098014567444 (October 2014).
Kashef, M. (2016). Urban livability across disciplinary and professional boundaries. Frontiers of Architectural Research, 5(2), 239-253.
KiramiBararatin, E. (2015) Revitalisation strategy of Kembang Jepun Surabaya in supporting sustainable urban development, Procedia – Soc. Behav. Sci.
Leby, J. L. and Hashim, A. H. (2010). Livability Dimensions and Attributes: Their Relative Importance in the Eyes of Neighbourhood Residents, Journal of Construction in Developing Countries, Vol. 15(1).
Lee, Y. J. (2008). Subjective quality of life measurement in Taipei. Building and Environment, 43(7), 1205-1215.
Li, C., Sun, L. and Jones, P. (2012). High-rise Housing Estates' Livability: A Resident-centred High-Rise Residential Environment Evaluation in Tianjin, China, 48th ISOCARP Congress 2012.
Lombard, M., (2014). Constructing Ordinary Places: Place-Making in Urban Informal Settlements in Mexico, Progress in Planning, 94, pp. 1–53, http://dx.doi.org/10.1016/j.progress.2013.05.003
Lowe, M., Whitzman, C., Badland, H., Davern, M., Hes, D., Aye, L., Butterworth, I. and Giles-Corti, B. (2013). Liveable, Healthy, sustainable: What are the critical indicators for Melbourne neighbourhoods? Research Paper 1, Place, Health and Liveability Research Program, University of Melbourne h t t p: / / m c c you g h e y c e n t r e. you n I m e l b . e d u. u / r e s e a r c h /health and liveability Accessed on 12 August 2017.
Lynch, K. (1960). The Image of the City, Harvard U.P; Oxford U.P,
MacKinnon, D. P., Fairchild, A. J., & Fritz, M. S. (2007). Mediation analysis. Annu. Rev. Psychol., 58, 593-614.
Maimunah Ramlee, D.M. (2015). Revitalisation of urban public spaces: an overview, Procedia – Soc. Behav. Sci.
Marans, R. W. (2015). Quality of urban life & environmental sustainability studies: Future linkage opportunities. Habitat International, 45,47–52.
Markusen, A., Gadwa, A. (2010). Creative placemaking - executive summary. A white paper for The Mayors' Institute on City Design, a leadership initiative on the National Endowment for the Arts in partnership with the United States Conference of Mayors and American Architectural Foundation. N.E.A. 2010. 77 pp. Washington:
McAuley, A., Stewart, B., Siemens, G., & Cormier, D. (2010). The MOOC model for digital practice.
Mehrnaz Molavi, Z.M. (2016) utilises a place-making approach in urban spaces using historic mansions attractions. Empirical Res. Urban Manage.
Memon, F., Bhutto, N. A., & Abbas, G. (2012). Capital structure and firm performance: A case of textile sector of Pakistan. Asian Journal of Business and Management Sciences, 1(9), 9-15.
Mohit, M. A., & Iyanda, S. A. (2015). City Liveability and Housing in Nigeria A Case Study of Low-income Housing in Niger State. Procedia-Social and Behavioural Sciences, 2(1), 1-13.
Namazi-Rad, M., Perez, P., Berryman, M., & Lamy, F. (2012). An experimental determination of perceived liveability in Sydney.
Omuta, G.E.D. (1988). The Quality of Urban Life and The Perception of Liveability: A Case Study of Neighbourhoods in Benin City, Nigeria, Social Indicators Research 20: 417- 440.
Oyewobi, L. O. (2014). Modelling performance differentials in large construction organisations in South Africa.
Oyewobi, L. O., Oke, A. E., Adeneye, T. D., & Jimoh, R. A. (2019). Influence of organizational commitment on work–life balance and organizational performance of female construction professionals. Engineering, International Journal of Construction Management.
Ozo, A.O. (1990). Low-Cost Urban Housing Strategies in Nigeria, Habitat International. Vol.14 No 1, 41-54.
P.P.S. (2017). The place-making process. Retrieved from Project for Public Spaces: https://www.pps.org.
Pandey, S. D., Choudhury, M., & Sritharan, M. (2014). Transcriptional regulation of Mycobacterium tuberculosis hupB gene expression. Microbiology, 160(8), 1637-1647.
Parveen, F., Jaafar, N. I., & Ainin, S. (2016). Social media’s impact on organizational performance and entrepreneurial orientation in organizations. Management Decision.
Perkins, H., & Thorns, D. C. (2011). Place, identity and everyday life in a globalising world. Macmillan International Higher Education.
Punter, J. (2011). Urban design and the English urban renaissance 1999–2009: A review and preliminary evaluation. Journal of Urban Design, 16(1), 1-41.
Reinartz, W., Haenlein, M., & Henseler, J. (2009). An empirical comparison of the efficacy of covariance-based and variance-based SEM. International Journal of research in Marketing, 26(4), 332-344.
Relph, E. (2016). Placemaking (and the production of places): Origins. Placeness. Retrieved from http://www.placeness.com/placemaking-and-theproduction-of-places-origins-and early development
Rigdon, E. E. (2014). Rethinking partial least squares path modelling: breaking chains and forging ahead. Long Range Planning, 47(3), 161-167.
Ringle, C. M., Sarstedt, M., & Mooi, E. A. (2010). Response-based segmentation using finite mixture partial least squares. In Data Mining (pp. 19-49). Springer, Boston, MA.
Saitluanga, B. L. (2013). Globalisation, urbanisation, and spatial inequality in India with special reference to Northeast India. Saitluanga. Space and Culture, India, 1, 2.
Salleh MG, Badarulzaman N (2012). Quality of life of residents in urban neighbourhoods of Pulau Pinang, Malaysia. Journal of Constructions in Developing Country.; 17 (2): 117–23.
Sanoff, H. and Sawhney, M. (1970). Residential Liveability: A Study of User Attitudes towards their Residential. 1st Ann. Environ. Design Res. Assoc. Conf.
Sarstedt, M., & Ringle, C. M. (2010). Treating unobserved heterogeneity in PLS path modelling: a comparison of FIMIX-PLS with different data analysis strategies. Journal of Applied Statistics, 37(8), 1299-1318.
Sarstedt, M., Ringle, C. M., Smith, D., Reams, R., & Hair Jr, J. F. (2014). Partial least squares structural equation modelling (PLS-SEM): A useful tool for family business researchers. Journal of family business strategy, 5(1), 105-115.
Schneekloth, L. H., & Shibley, R. G. (1995). Placemaking: The art and practice of building communities. New York, NY: Wiley.
Setyowati, D. L. (2010). Hubungan Hujan dan Limpasan pada Sub DAS Kecil Penggunaan Lahan Hutan, Sawah, Kebun Campuran di DAS Kreo. In Forum Geografi (Vol. 24, No. 1, pp. 39-56).
Severcan, Y.C. (2015). The effects of children's participation in planning and design activities on their place attachment, J. Archit. Plan. Res.
Shahrul Yani Said, H.A (2013). Heritage conservation and regeneration of historic areas in Malaysia, Procedia – Soc. Behav. Sci.
Sirgy, J. M., & Cornwell, T. (2002). How neighbourhoods feature, affect quality of life. Social Index 2012. Cultural Science Journal, 5(1), 1–138. Indicators Research, 59(1), 79–114.
Smith, T., Nelischer, M., & Perkins, N. (1997). Quality of an urban community: A framework for understanding the relationship between quality and physical form. Landscape and Urban Planning, 39(2), 229–241.
Sriartha, I. P., Suratman, S., & Giyarsih, S. R. (2015). The effect of regional development on the sustainability of local irrigation system (A case of subak system in Badung Regency, Bali Province). In Forum Geografi (Vol. 29, No. 1).
Stayer, J. C. (1995). The dialogics of modernism: A Bakhtinian approach to TS Eliot's" The Waste Land" and Igor Stravinsky's" Oedipus Rex". The University of Toledo.
Stewart, A. (2010). Place-Making and Communities: A Review of Concepts, Indicators, Policy, and Practice. London: The Research Agency of the Forestry Commision.
Tomarken, A. J., & Waller, N. G. (2005). Structural equation modelling: Strengths, limitations, and misconceptions. Annu. Rev. Clin. Psychol., 1, 31-65.
Van den Heuvel, M. P., & Sporns, O. (2013). Network hubs in the human brain. Trends in cognitive sciences, 17(12), 683-696.
Van Kamp, I., Leidelmeijer, K., Marsman, G., & de Hollander, A. (2003). Urban environmental quality and human wellbeing. Landscape and Urban Planning, 65(1–2),5–18. http://dx.doi.org/10.1016/S0169-2046(02)00232-3.
VanZerr, M., & Seskin, S. (2011). Recommendations Memo# 2 Liveability and quality of life indicators. CH2M Hill, Portland.
Vettorato, D. (2011). Sustainable energy performances of urban morphologies (Doctoral dissertation, University of Trento).
Vivant, E. (2013). Creatives in the City: Urban contradictions of the creative city. City, Culture and Society, 4(2), 57–63. http://dx.doi.org/10.1016/j.ccs.2013.02.003.
Węziak-Białowolska D. (2016). Quality of life in cities- Emprirical evidence in comparative European perspective. Cities 58 87–96
Whyte, W. H. (1980). The social life of small urban spaces. Washington, DC: Conservation Foundation.
Yasin, N. H. M., Mumtaz, T., & Hassan, M. A. (2013). Food waste and food processing waste for biohydrogen production: a review. Journal of environmental management, 130, 375-385.
Yassin SM, Shaffril H.A.M., Hassan MS, Othman MS, Abu Samah B, Abu Samah A. (2011). Factors affecting the quality of life among the rural community living along Pahang River and Muar River in Malaysia. Australian Journal of Basic and Applied Scientific Research. 2011; 5 (8): 868–75.
Zenker, S., & Rütter, N. (2014). Is satisfaction the key? The role of citizen satisfaction, place attachment and place brand attitude on positive citizenship behaviour. Cities, 38,11–17. http://dx.doi.org/10.1016/j.cities.2013.12.009.
Zenker, S., Eggers, F., & Farsky, M. (2013). Putting a price tag on cities: Insights into the competitive environment of places. Cities, 30, 133–139.
Zenker, S., Petersen, S., & Aholt, A. (2013). The citizen satisfaction index (C.S.I.): Evidence for a four basic factor model in a German sample. Cities, 31,156–164. http://dx.doi.org/10.1016/j.cities.2012.02.006.
Zukin, S., Trujillo, V., Frase, P., Jackson, D., Recuber, T., Walker, A. (2009). New retail capital and neighbourhood change: boutiques and gentrification in New York City. City & Community, 8 (1),47– 64.
© 2021 by the authors. Submitted for possible open access publication under the terms and conditions of the Creative Commons Attribution (CC-BY-NC-ND) license (http://creativecommons.org/licenses/by/4.0/).
Article Metrics
Abstract view(s): 899 time(s)Refbacks
- There are currently no refbacks.












