Vulnerability Analysis of School Buildings to Tsunami in the Cilacap Coastal Area
1 Geography Education, Faculty of Teacher Training and Education (FKIP), Universitas Muhammadiyah Purwokerto, Jl. KH. Ahmad Dahlan, PO BOX 202 Purwokerto 53182, Kembaran, Banyumas
2 Social Science Department, Graduates School of Universitas Muhammadiyah Purwokerto, Banyumas 53182, Indonesia
3 Center for Marine and Coastal Mapping, Geospatial Information Agency (BIG), Jl. Raya Jakarta-Bogor Km. 46, Cibinong, Bogor, 16911-Indonesia
4 Department of City and Regional Planning, Ataturk University, Turkey
*) Correspondence: anangwidi@ump.ac.id
Abstract
Cilacap is one of several areas that experienced significant damage due to the Pangandaran tsunami in 2007. Currently, tsunamis are one of the most serious threats to coastal areas as they can cause devastation to the function of coastal areas. The physical environment can extensively affect the probability of damage caused by tsunamis. In addition, it is critical to maintain building stability as a substantial component in the integrated management efforts of coastal areas. The aim of this research is to assess the physical susceptibility and the vulnerability of school buildings to tsunami, particularly senior high school buildings (known as SMA/MA) located in the coastal area of the Cilacap region. This research is essential for the continuity of learning and teaching activities in the coastal area. Therefore, mapping the physical environment and school buildings in the coastal area of the Cilacap region is necessary. In this study, the physical approach method and Papathoma Vulnerability Tsunami Assessment (PVTA) model were optimally applied to assess coastal vulnerabilities to tsunami. Ultimately, the results were further evaluated by using cross-tabulation. The results confirm that specific coastal areas were categorised as having “moderate to high” susceptibility. Simultaneously, owing to the field survey, we determined that school buildings at this location were made of simple reinforced concrete materials. Notwithstanding that the vulnerability of the school buildings were low, the conditions were deemed to be reasonably harmful given that the schools were located in a “moderate to high” susceptibility. The results of this study have implications for the level of potential physical susceptibility of the coastal areas and the vulnerability of school buildings to tsunamis in the Cilacap region.
Keywords: tsunami, physical susceptibility, building vulnerability, Cilacap.
1. Introduction
Indonesia is located in the world's most active subduction zone and is therefore susceptible to various natural phenomenon, including natural disasters. Geographically, Indonesia is surrounded by active tectonic plates that can threaten humans at any moment (Isdianto et al., 2021). Indonesia's territory in the Pacific Ring of Fire triggers extreme vulnerability and the emergence of various natural hazards (Mardiatno et al., 2020). One disaster that may occur due to Indonesia's location in the ring of fire is the tsunami. One potential consequence arising from Indonesia's location in the Ring of Fire is the occurrence of tsunamis. A tsunami is an extreme wave of progressive gravity of exceptionally long-shallow water produced by the impulsive displacement of the seafloor, such as earthquakes, volcanic activity or seafloor landslides (Batzakis et al., 2020; Mandey et al., 2021; McGovern et al., 2023).
The southern coastal region of Java is an area that has a high potential for tsunami (Naja et al., 2017). The coastal area is the converging area of subduction zones, specifically the Eurasian and Indo-Australian plates, which are prone to tsunami. Historical data recorded that on July 17, 2006, at 15:19:22 local time, the southern coast of Java experienced an earthquake (Mw = 7.7) followed by a tsunami with a wave height of 5-7 metres which resulted in more than 730 casualties, in addition to 1,500 damaged buildings and 1,500 wrecked boats (Nusantara et al., 2021; Laksono et al., 2022; Nisaa’ et al., 2021; Reese et al., 2007; Tatsumi et al., 2007). Cilacap is a coastal area located in southern Java, which at that time was directly affected by the tsunami, causing both casualties and damage to buildings (Lavigne et al., 2007).
Buildings are substantially at risk and must be protected against tsunami which may occur at any time (Mardiatno et al., 2020; Nisaa’ et al., 2019). Buildings are vulnerable to damage from tsunami (Wibowo et al., 2017). In addition, buildings have high economic and added value as a place to live (Mardiatno et al., 2020). Therefore, understanding the vulnerability of buildings to tsunamis is crucial for developing effective mitigation strategies and enhancing the resilience of coastal communities.
Vulnerability is a human dimension of disaster determined by economic, social, cultural, political and psychological factors that shape both people's lives and their environment (UNISDR, 2009). Alberico et al. (2015) develop the concept of vulnerability as a percentage of loss of life or property by estimating the damaging effect of systems or assets that are vulnerable. Vulnerability as One reason is that as the schools are not built to be disaster-resilient, the safety of countless children is placed at risk a dynamic characteristic, must be studied by involving the correlation results between individuals, socio-structural factors and conditions that change over time (Hansson et al., 2020). Furthermore, susceptibility is defined as the state of being easily affected. It is related to the spatial aspects of the effects of specific hazards, for example, tsunamis, earthquakes, floods and others, without considering the event or potential victims and economic losses (Basabe et al., 2013).
Research relating to the vulnerability of buildings in the southern coastal area of Java is extensive, for example Mardiatno et al. (2020), Nisaa’ et al. (2019), (2021) and Reese et al. (2007). However, to our knowledge, scant research exists on the vulnerability of school buildings. This study focuses on the level of vulnerability of the Senior High School buildings (refer to SMA: Sekolah Menengah Atas)/Islamic High School (refer to MA: Madrasah Aliyah). Several factors for instance quality, quantity and the distribution factors of the school building were considered when determining the aims of the research. The study conducted by Bohari et al. (2021) revealed that a lack of space to build schools and poor decisions resulted in school buildings being developed in a tsunami-prone area. The current issue regarding the vulnerability of school buildings was a significant concern as regards students' physical and psychological health when disasters occurred (Widana et al., 2021). Vulnerable children are susceptible to a deterioration in their health owing to the effects of post-disaster trauma (Stanberry et al., 2018). (Pazzi et al., 2016).
The aim of this study is to identify the potential and physical susceptibility of the coastal areas and to assess the vulnerability of school buildings in the Cilacap region to tsunamis. This paper comprises the following plan. Initially data identifying and analysing the physical susceptibility and vulnerability of school buildings to tsunamis was collected. The data was subsequently validated to obtain reliable information. Accordingly, the analysis and impact of the tsunami was established. Ultimately, researchers will be able to provide discussions, conclusions and recommendations for further research.
2. Research Methods
2.1. Study Area Description
Cilacap is located in the southern coast of Central Java. Cilacap is located between geographical coordinates 7°30'20"-7°45'20" S and 108°4'30"-109°30'30" E. Based on its geographical position, Cilacap borders Banyumas region in the north, the Indian Ocean in the south, West Java Province in the west, and in the east, Kebumen region (Figure 1a).
The study area comprises 24 sub-districts and 284 villages (Central Bureau of Statistics (BPS) Cilacap Regency, 2022). Geologically, Cilacap is composed of quaternary alluvium deposits and tertiary aged rocks in the form of both sedimentary rocks and volcanic rocks that have undergone soft, loose, unconsolidated weathering, which strengthens the intensity and increases its potential for earthquakes (PVMBG, 2014). Based on earthquake records obtained from the Meteorology, Climatology and Geophysics Agency (BMKG, 2019), an earthquake with a magnitude of 6.8 SR at a depth of 30 km accompanied by a tsunami occurred on July 17, 2006 (Figure 1a). Cilacap region is protected by Nusa Kambangan Island which acts as a barrier that can reduce the height and speed of tsunami waves (Dewi, 2010; Laksono et al., 2022). Nusa Kambangan with an area of ±120 km2, is an island separated from the mainland of Java by a narrow strait (Fritz et al., 2007). The location of Nusa Kambangan is included in Cilacap region, which is located to the east of Pangandaran region.
The school building is the principal element in relation to supporting the implementation of the learning process and is a determining factor in improving the quality of educational institutions (Kempa, 2018). Based on data taken from the "Sekolah Kita" homepage belonging to the Ministry of Education and Culture of the Republic of Indonesia (Kemdikbud RI, 2022), the total number of SMA/MA schools in Cilacap region is 76, consisting of 42 SMA and 34 MA schools (Figure 1b).
Figure 1. Map of the Study Area. The red polygon in figure (a) illustrates Cilacap region as part of Central Java Province and its earthquake record. The red circle in figure (b) depicts the distribution of senior high schools in the Cilacap region.
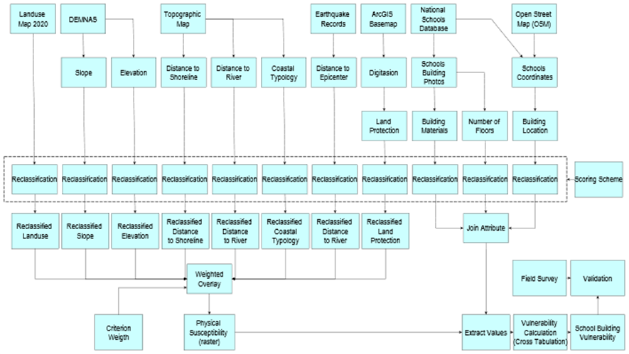
2.2. Research Framework
This study examines the physical susceptibility of the area and the vulnerability of SMA/MA buildings to tsunami in the coastal area of Cilacap region. In this research, descriptive quantitative research was employed to analyse physical susceptibility, whilst Geographic Information Systems (GIS) tools.
Figure 2.Research Framework.
Eight parameters were used to calculate the level of physical susceptibility, whereas three parameters were employed to calculate the vulnerability of the buildings. All parameters were processed using ArcGIS 10.8 with a cell size of 10 m, together with Universal Transverse Mercator projection (Zone 49 S). The results of the overlay analysis were classified using the "Equal Interval" classification method for the reason that the method is commonly applied to divide a range of attribute values into equal-sized sub-ranges automatically. Essentially, the map pertaining to the physical susceptibility and vulnerability of school buildings can be analysed to determine areas that have specific levels of susceptibility and vulnerability. The research flow is described in more detail in Figure 2.
2.3. Parameters and Weighting of Physical Susceptibility of the Area
The physical susceptibility of the area has a significant influence on the damages and losses caused by tsunami that can occur at any time (Naja & Mardiatno, 2017). The main parameters for assessing the physical parameters of the area include land use, slope, elevation, distance from shoreline, distance from rivers, distance from the epicentre, coastal typology and land protection. Land use illustrates how tsunami waves enter coastal areas which then hit and are held back by houses, infrastructure and trees. The slope parameters and elevation represented as gradients and topographic heights can withstand tsunami waves so that the waves do not progress far inland and have a strong influence on variations in damage (Isdianto et al., 2021; Nisaa’ et al., 2021; Sambah et al., 2019; Williams et al., 2020). The distance from the shoreline and the river is an integral part of the coastal environment. If the area is located far from shorelines and rivers, the lower the level of threat it poses. The distance parameters from the epicentre describes that if an area is close to the epicentre, the susceptibility of the area to tsunami become higher. Hence, seismic sources originating close to coastal areas are considered the primary contributors to tsunami susceptibility (De Risi & Goda, 2016). Regarding indicators of earthquake intensity that have the potential for tsunami refer to the guidelines from BMKG (BMKG, 2017). The coastal typology parameters as a type of geophysical element result in a variety of coastal typologies with different levels of susceptibility and a high probability of significant differences between the speed of tsunami waves heading land (Gerhanae et al., 2016; Sambah et al., 2019). Land protection is essential in the initial protection and natural containment zones and can split tsunami waves (Gerhanae et al., 2016; Pramana, 2015). In this study, researchers also considered the presence of barrier islands as a crucial factor in land protection against waves generated by tsunamis. Previous research highlighted the protective role of Nusa Kambangan Island in safeguarding parts of the land in the Cilacap region. By conducting a buffering process around Nusa Kambangan Island, the extent of the area protected by barrier islands was determined to be within a 5-kilometre radius. The data sources pertaining to each parameter of the area’s physical susceptibility are shown in Table 1. Parameter matrices of the physical susceptibility of the area to tsunamis are presented in Table 2.
Table 1. Data Collection.
|
Parameters |
Source |
|
Land use |
Land Use Map 2020 Scale 1 : 18.000.000 (KLHK, 2020) |
|
Slope and Elevation |
DEMNAS (BIG, 2018) |
|
Distance from shoreline, Distance from rivers and Coastal typology |
Digital Topographic Map of Indonesia for Cilacap Regency Scale 1:25.000 published in 2012 |
|
Distance from epicentre |
Earthquake Data for 2000-2022 (USGS, 2022) and Catalogue of Significant and Damaging Earthquakes (BMKG 2019) |
|
Land protection |
ArcGIS 10.8 basemap default in 2023 |
2.4. Parameters and Weighting of School Building Vulnerability
The waves generated by the tsunami caused significant damage to buildings. Vulnerable buildings were generally located in coastal areas, and damage to building depended on the vulnerability of the building to tsunami (Honesti et al., 2014). Building size, material, construction technique, besides building foundation have an influence on vulnerability levels. From an economic perspective, building vulnerability is also influenced by the financial ability of building owners (Madani et al., 2017; Nisaa’ et al., 2019). Various vulnerability parameters have been examined by Dall’Osso et al. (2010) and Nisaa’ et al. (2021). They classified the vulnerability level of buildings into three categories, specifically building materials, number of stories and building locations (Table 3). School data in the Cilacap region was obtained from the "Sekolah Kita" homepage of the Kemdikbud RI in 2022 (https://sekolah.data.kemdikbud.go.id). The homepage provides general information concerning schools in various areas. To determine the classification of school buildings, indirect observations were conducted by observing photos of the selected school documentation attached to the school website.
Table 2.Parameter matrices of the physical susceptibility of the area to tsunami.
|
Parameter |
Weight |
Criteria |
Level of Susceptibility |
Score |
|
Landuse (Faiqoh et al., 2013)
|
10% |
Settlement, rice field, mangrove, swamp, river. |
Very high |
5 |
|
Garden, pond, yard, terrestrial vegetation |
High |
4 |
||
|
field and moor. |
Moderate |
3 |
||
|
Shrub, grass, bare ground. |
Low |
2 |
||
|
Forest, rock, limestone. |
Very low |
1 |
||
|
Settlement, rice field, mangrove, swamp, river. |
Very high |
5 |
||
|
Slope (%) (Faiqoh et al., 2013) |
10% |
0-2 |
Very high |
5 |
|
2-5 |
High |
4 |
||
|
5-15 |
Moderate |
3 |
||
|
15-40 |
Low |
2 |
||
|
>40 |
Very low |
1 |
||
|
Elevation (m) (Sambah et al., 2019) |
25% |
0-5 |
Very high |
5 |
|
5-10 |
High |
4 |
||
|
10-15 |
Moderate |
3 |
||
|
15-20 |
Low |
2 |
||
|
>20 |
Very low |
1 |
||
|
Distance to shoreline (m) (Faiqoh et al., 2013) |
10% |
0-500 |
Very high |
5 |
|
500-1000 |
High |
4 |
||
|
1000-1500 |
Moderate |
3 |
||
|
1500-3000 |
Low |
2 |
||
|
>3000 |
Very low |
1 |
||
|
Distance to river (m) (Sambah et al., 2014; Suhita et al., 2021) |
10% |
0-100 |
Very high |
5 |
|
100-200 |
High |
4 |
||
|
200-300 |
Moderate |
3 |
||
|
300-500 |
Low |
2 |
||
|
>500 |
Very low |
1 |
||
|
Distance to epicentre (km) (Diposaptono, 2008 in Subardjo, 2015) |
10% |
0-150 |
Moderate |
3 |
|
150-260 |
Low |
2 |
||
|
>260 |
Very low |
1 |
||
|
Coastal typology (Sambah et al., 2019) |
10% |
V bay |
Very high |
5 |
|
U bay |
High |
4 |
||
|
Cape |
Moderate |
3 |
||
|
Straight |
Low |
2 |
||
|
Neutral |
Very low |
1 |
||
|
Land protection (Subardjo, 2015) |
15% |
Unprotected |
Moderate |
3 |
|
Protected |
Very low |
1 |
Table 3.Data Collection.
|
Parameters |
Source |
|
Building material |
Photos of school buildings ("Sekolah Kita" Kemdikbud RI, 2022) |
|
Number of storeys |
|
|
Building location |
School location coordinates ("Sekolah Kita" Kemdikbud RI, 2022) dan OSM (OpenStreetMap, 2023) |
Building material parameters identified as construction materials or building frames were generally categorised based on the primary materials that make up the structure in order to distinguish different forces that can withstand tsunami waves, namely wood, brick, concrete (reinforced or unreinforced) and steel (Muhaimin et al., 2022). Building materials influence the resistance to the possibility of damage caused by tsunami (Suppasri et al., 2013).
The number of stories parameter shows the structure of the building representing the number of stories vertically. Based on the classification of the number of stories, buildings were divided into three types, namely low-rise buildings (1-4 stories), medium-rise buildings (5-8 stories), and high-rise buildings (>8 stories). Most tsunami waves hit low-storey to medium-storey residential structures, apartment buildings and commercial facilities (Muhaimin et al., 2022; Reese et al., 2007). Nevertheless, the classification of the number of storeys was not the basis for determining the vulnerability of buildings. In fact, Dall’Osso et al. (2010); Nisaa’ et al. (2021) and Reese et al. (2007), established different criteria. The parameter matrix concerning the vulnerability of school buildings to tsunamis can be seen in table 4.
Table 4.Matrix of the parameters of the vulnerability of school buildings to tsunami.
|
Parameters |
Score and Criteria |
|||
|
4 (Very High) |
3 (High) |
2 (Moderate) |
1 (Low) |
|
|
Building material |
Timber and/or bamboo |
Timber or bamboo with few bricks |
Masonry or concrete brick |
Brick with simple reinforced concrete |
|
Number of storeys |
|
1 |
2 |
>2 |
|
Building location |
1 row |
2-3 rows |
4-6 rows |
>6 rows |
Identical building location parameters were associated with the middle of settlements, close to houses or building infrastructure. The existence of other buildings affects the level of vulnerability of school buildings to tsunami for the reason that large buildings protect other buildings that are farther from the coast (Reese et al., 2007).
Many models and methods have been developed to assess the vulnerability of buildings. A comprehensive model for assessing the vulnerability of buildings relative to tsunami is the Papathoma Tsunami Vulnerability Assessment (PVTA) model. The PTVA model was chosen because it uses calculations with various parameters for the calculation of the relative vulnerability of each building and potential losses (Batzakis et al., 2020; Madani et al., 2017. Adjusting attributes from the existing parameters in the PVTA model essentially alters conditions in the field. The characteristics possessed by buildings (criteria) were weighted according to their contribution to the overall vulnerability of the building by referring to the assessment undertaken by experts (Papathoma-Köhle et al., 2019). The weighting and parameter estimations that have been adjusted to school buildings in the Cilacap region area with the PVTA method are shown in Table 4.
2.5. Determination of the Physical Susceptibility of the Area and Vulnerability of the Buildings
The susceptibility of the area and building vulnerability determination system were based on the scoring and weighting calculations in each variable. The variables pertaining to the physical susceptibility of the area and the vulnerability of school buildings were then processed using the overlay method to assess the level of susceptibility of the area and the vulnerability of buildings to tsunami. Each variable was subsequently calculated according to the weight of each component. Before susceptibility and vulnerability variables were combined with the overlay method, each variable was calculated at a score interval. This calculation aimed to find out each level of susceptibility and vulnerability as regards the entire score interval.
The interval score for each level of physical susceptibility was calculated using Equation 1.
|
|
(1) |
Information:
From the calculation undertaken in Equation 1, the score interval of the physical susceptibility variable was 0.22, with a maximum score of 1.25 and a minimum score of 0.15. In this case, these values were subsequently classified into several tsunami susceptibility levels. The classification of tsunami susceptibility levels can be seen in Table 5.
Table 5.Classification of the level of physical susceptibility of the area to tsunamis.
|
Level of Susceptibility |
Total Score |
|
Very high |
>1.02 – 1.25 |
|
High |
>0.79 – 1.02 |
|
Moderate |
>0.56 – 0.79 |
|
Low |
>0.33 – 0.56 |
|
Very low |
<0.33 |
Next, the school building vulnerability score interval was calculated by summing each parameter score. The building vulnerability score interval was calculated by using Equation 2.
|
|
(2) |
The calculation of score intervals using Equation 2 in the school building vulnerability variables achieved a maximum score of 11 and a minimum score of 3 with a score interval of 2. The N value of 11 was obtained from the sum of the scores of each vulnerability parameter: building material (score=4), number of stories (score=3) and building location (score=4). Table 6 presents the results of the classification of the level of vulnerability of school buildings to tsunami.
Table 6. Classification of the level of vulnerability of buildings to tsunamis.
|
Level of Building Vulnerability |
Total Score |
|
Very high |
9 – 11 |
|
High |
7 – 9 |
|
Moderate |
5 – 7 |
|
Low |
3 – 5 |
A cross-tabulation analysis method was required to identify the level of physical susceptibility of the area and the vulnerability of school buildings. Cross-tabulation analysis was applied to identify relationships between the susceptibility of the area and school building vulnerability-level data.
Further validation analysis was conducted to check the accuracy of the identification results. Validation by means of the ground survey provided detailed information on the physical susceptibilities of the area and the vulnerabilities of school buildings. In natural disasters studies, validation is critical because the results are regularly utilised to determine zoning and land use planning, emergency response actions, together with disaster mitigation (Dominey et al., 2007).
3. Results and Discussion
3.1 Physical Susceptibility of the Area
The influence of land use on susceptibility to tsunami is significant. Land use represents a human adaptive approach to the natural environment, but it may also lead to fragility in coastal areas due to continuous changes in land utilisation, thereby compromising the resilience of these regions. Land use maps in Cilacap reveal various types of land use, such as settlements, mangrove forests, rice fields, ponds, gardens, dryland agriculture, shrubs, forests, etc., (Figure 3a). The land use parameter is divided into five levels of vulnerability. Cilacap, which is highly susceptible to tsunamis covers an area of 1298.6 km2 (55.67%). Mappable land uses consist of settlements, secondary mangrove forests, swamp thickets, rice fields, ponds, rivers, airports, ports and mines.
Figure 3.Physical susceptibility level based on (a) land use, (b) slope, (c) elevation, (d) distance from shoreline.
Based on the conclusions derived from the physical susceptibility mapping of the Cilacap region, the topographical analysis primarily indicates two prevailing slope percentage ranges, namely 0-2% and 5-15%. These findings classify the area into the categories of very high and medium susceptibility, respectively. The graphical representation of the slope parameter (Figure 3b) further explains the elaborate association between the slope percentage levels and the actual environmental characteristics within the studied area. It is evident that coastal zones, categorised by relatively flat and sloping topographic conditions, exhibit susceptibility levels ranging from moderate to very high. Consequently, in the Cilacap area, regions exhibiting high to moderate susceptibility are predominantly situated along coastal areas and in proximity to river courses, specifically within the districts of Central Cilacap, North Cilacap, Kesugihan and Adipala.
Elevation stands as a pivotal parameter in the computation of physical susceptibility, and as such, it is accorded the highest weight value, representing 25% of the cumulative weight assigned to other susceptibility parameters. The elevation characteristics within the study area are classified into five classes, as described in Table 2. Upon analysing the susceptibility classification results pertaining to the elevation parameter, it is evident that the Cilacap region, on the whole, exhibits a very low level of susceptibility, as depicted in Figure 3c. However, a notable exception occurs in the coastal areas, which prominently reveal a very high susceptibility. The extent of this hazardous susceptibility zone in coastal regions is reasonably substantial.
The calculated area of susceptibility reveals that regions characterised by very low susceptibility occupy 1230.59 km2 (52.43%) of the total area, whereas coastal areas, in stark contrast, cover a significantly smaller yet concerning area of 596.4 km2 (25.41%) distinguished by very high susceptibility. This discrepancy is attributed to the predominantly flat topography of the coastal areas. Nevertheless, it is notable that certain pockets within the coastal zone, for example the island of Nusa Kambangan, demonstrates a relatively lower probability of susceptibility. Unfortunately, the coastal condition of the Cilacap region, devoid of protective topographic features, may result in a scenario where the coastline is encroached by elevated hills in the future, exacerbating the vulnerability to tsunami waves and compromising the availability of safe havens for people. From calculating the level of susceptibility, the distance from the shoreline creates coverage of areas with a certain level of susceptibility. Map the distance from the shoreline with the coverage of areas with a certain level of vulnerability presented in Figure 3d. The Euclidean Distance function is employed so as to determine the susceptibility of the distance from the shoreline. Based on the results, most parts of Cilacap, approximately 2101.47 km2 (89.55%), are considered areas of very low susceptibility.
Figure 4.Physical susceptibility level based on (e) distance from river, (f) distance from epicentre, (g) coastal typology, (h) land protection.
The distance from the river plays a pivotal role in influencing coastal susceptibility, as the river serves as a conduit for transferring tsunami waves onto the land. Spatial analysis results, involving classification and scoring, provide valuable insights into areas exhibiting varying levels of susceptibility. Figure 4e illustrates the identification of four classes of susceptibility, although it is worth noting that Table 2 proposes five classes of vulnerabilities. Notably, the class pertaining to intervals between 200-300 metres from the river remains indistinguishable due to the absence of specific data. Based on the analysis of the distance from the river, it can be deduced that rivers act as inland water channels capable of posing a significant threat to the resilience of the coastal regions in Cilacap. Consequently, areas in close proximity to the river are highly susceptible environments, rendering them prone to tsunamis and their potential impact.
Geologically, seismic activity in the coastal area of Cilacap region is in top level. Further, the distance from the epicentre also affects the level of physical susceptibility in coastal areas. According to seismicity data from the USGS (2022), between 2000-2022, there were three earthquake events with the potential for tsunamis, with one resulting in a tsunami which occurred in 2006. Each earthquake epicentre had a magnitude intensity of 6.6 SR (in 2011 and 2013); 7.0 SR (in 2009); and 7.7 SR (in 2006). Based on the results of the susceptibility classification, two levels of susceptibility can be mapped, namely low-medium susceptibility (Figure 4f). In addition, the area of each low susceptibility an area of 2341.01 Km2 (99.76%) and medium 5.63 Km2 (0.24%). In this study, the form of a distance from the epicentre focuses more on the range of earthquake vibrations in the study area.
Coastal typological features play a crucial role in influencing the behaviour of tsunami waves as they approach the coastline. The shape of the coastal typology, particularly its width, has a direct impact on the concentration of tsunami waves. Specifically, narrower profiles tend to concentrate the force of the waves, giving rise to a higher susceptibility level. Consequently, the V-bay-shaped coastal typology is classified as exhibiting a very high susceptibility to tsunamis. The analysis of coastal typology in the Cilacap region reveals various typological components, including V bay, U bay, cape, straight and neutral, as depicted in Figure 4g. The dominant coastal typologies in Cilacap are the V bay and U bay typologies.
Land protection obtained from the buffer process surrounding Nusa Kambangan Island resulted in an area of low susceptibility covering 297.36 km2 and an area of medium susceptibility covering 214.37 km2 (Figure 4h). Areas with low susceptibility that are higher than medium susceptibility indicate that the western Cilacap region is protected and reduce the possibility of exposure to tsunami.
3.2 Building Vulnerability
The assessment of building vulnerability is contingent upon crucial building material parameters, which encompass both the fundamental materials and the supporting structures. The strength and resilience of school buildings are intimately linked to the quality and type of building materials utilised. Typically, high school buildings are constructed using sturdy materials, contributing to their overall durability. Additionally, the school building landscape can be considered as densely populated with various structures.
In relation to data acquisition, the Sekolah Kita website was utilised for indirect observations, from which information about eight schools employing masonry or concrete brick materials and 68 schools featuring brick materials with simple reinforced concrete was obtained. These findings enabled the visualisation of school building vulnerability maps based on building materials (Figure 5a).
Furthermore, the number of stories serves as a qualitative determinant of building height, as reported by Naja and Mardiatno (2017). The vulnerability classification of buildings, based on the number of storeys, is divided into three classes: 1, 2 and >3. By analysing photos of school documentation available on the Sekolah Kita Kemdikbud RI website, data on the number of stories for each school was gathered. The majority of school buildings featured 1 and 2 storeys, each comprising 35 school buildings. The school building vulnerability map, based on building location, is portrayed in Figure 5b.
The location of the building is closely related to the existence of buildings in the surrounding area. The existence of other buildings close to the school building has functioned as a barrier to the tsunami penetration. Based on the calculation of the vulnerability level of school buildings, when viewed from the number of buildings nearby, the number of schools classified as high vulnerability is one school building and 75 buildings including very low vulnerability (98,7%) (Figure 5c). The current study reveals that SMA Negeri 1 Kampung Laut is categorised as the only school with a high level of vulnerability when assessed with the buildings surrounding it. In addition, school buildings located in the districts of Central Cilacap, South Cilacap and North Cilacap are primarily buildings with low vulnerability because the schools in these locations are urban centres.
Figure 5.School buildings vulnerability level based on (a) building material, (b) number of stories, (c) building location.
3.3. Analysis of Physical Susceptibility and Vulnerability of Buildings
From the weighting process with a physical approach and PVTA model, the modelling on the physical susceptibility and vulnerability of buildings to tsunamis in the coastal area of Cilacap were obtained (Figure 6). Based on the results of physical susceptibility modelling, the tsunami disaster directly threatens physical environments and school buildings. Starting from the condition of the physical environment classified as susceptible, it will interfere with the function of coastal areas as residential areas. Figure 6 confirms that some coastal areas have high-medium susceptibility. However, in the area, there is also a zone of very high susceptibility, including North Cilacap, Adipala and Kesugihan Districts. All mentioned districts are also located closely to Serayu River. Cilacap region has a low-very low susceptibility zone in the north on account of its topographical condition. The difference in the northern and southern susceptibility zones will undoubtedly affect the evacuation routes of residents living in coastal areas who will typically move to higher northern regions. The location of susceptibility is very high, reaching 8.37 km2 (0.36%); height reaches 304.2 km2 (13.1%); medium 618 km2 (26.62%); low 876.73 km2 (37.76%) and very low reaching 514.5 km2 (22.16%).
Based on the study results, specifically in the coastal area of Cilacap region, school buildings are categorised as being well constructed. The majority of building materials typically consist of simple reinforced concrete. Likewise, brick-based buildings are also constructed in coastal areas. Figure 7 depicts the school buildings located in the coastal area of Cilacap.
Figure 6.Physical susceptibility of the area and vulnerability of school buildings in the Cilacap region.
Buildings with masonry/concrete brick material are generally made with compact concrete structures and foundations. In Figure 7a, masonry/concrete brick buildings do not have reinforced structure columns but only practical columns. The praxis column has the function of load-bearing and wall reinforcement. The location of the columns basically merges between the walls of the building. Meanwhile, Figure 7b provides an overview of school buildings built with various materials and stories. At first glance, buildings made from simple reinforced concrete have reinforced columns, therefore, the elbow curve appears in the middle and corners of the building. Subsequently, the foundation of the building is used, specifically the foot plate foundation. Foot plate foundation is suitable when used in buildings with two or more storeys to strengthen the structure of the building above. When a tsunami occurs, the foundation of the building will still preserve the structure of the building and the possibility of damage is minimal. Although reinforced columns have the same function as practical columns in masonry/concrete brick buildings, in principle, the durability of reinforced column buildings is much stronger because the size of the columns is thick; specifically, foundations reinforce the building and are typically supported by concrete blocks.
The parameters of vulnerability apart from the material and number of storeys is the location of the school building. To ascertain the location of school buildings, OSM (OpenStreetMap) was employed to establish parcel shapefile data. In identifying these vulnerabilities, buildings around school buildings were estimated based on the nearest shoreline to the school's location, after which the calculation results were classified based on the PVTA vulnerability class table (Table 4). The unit of the location of the building is expressed as a row. For example, Figure 7c indicates the location of the school building in row eight (8), signifying that in the PVTA vulnerability class, the school building is at a low level.
Figure 7.School building in the coastal area of Cilacap region. (a) MA At-Taqwa Nusawungu, (b) SMA Negeri 3 Kroya, (c) building location >6 rows.
The study reveals that schools regularly consist of buildings with varying numbers of storeys. For instance, while the main school building may have two storeys, the classrooms might be built with just one storey. In assessing the building criteria, it is essential to meticulously consider these specific circumstances. By examining the entire school campus comprehensively and identifying other high-storey buildings, researchers can effectively classify school buildings within the PVTA building vulnerability matrix. It is worth noting that this study focused on calculating the overall vulnerability level of school buildings rather than examining the vulnerability of each individual building parcel. Meanwhile, the vulnerability analysis of school buildings using the cross-tabulation method confirmed that 69 buildings (90%) had a low vulnerability in relation to the total number of schools considered.
Most of these buildings are near coastal areas that are prone to tsunamis. This condition is expected when the centre of population growth is around the coast. Hence, people choose to live in the area even though they are aware of the vulnerability status. The buildings vulnerability stems from the building's internal condition and the region's physical susceptibility, which will eventually produce various damages ranging from minor damage to total damage. The results of the analysis using the cross-tabulation method for the physical susceptibility of the area and the vulnerability of the building are shown in Table 7.
Table 7. Analysis of the physical susceptibility of the area and the vulnerability of the building.
Based on the results of the cross-tabulation, most of the physical environment is used as the location for the construction of school buildings. This situation is somewhat dangerous for schools with susceptible physical environmental conditions, granting that the buildings erected exhibit low vulnerability. The results of the data analysis with cross-tabulation presented buildings with low vulnerability levels in regard to the physical environment with high-very high susceptibility totalling 16 school buildings. Moreover, in the same building vulnerability category, buildings constructed in medium-very low susceptibility environments of 53 buildings constructed in will tend to experience less severe damage during a tsunami. Furthermore, in the column pertaining to the vulnerability of medium buildings, there are buildings in low-medium vulnerability zones, including as many as six buildings. The consequence that may arise is that the building will suffer severe damage. Subsequently, only one school building was identified as being at high risk of damage caused by tsunami, namely SMA Negeri 1 Kampung Laut. The problem is caused by susceptible environmental conditions, building materials in the form of masonry/concrete bricks, one-storey buildings, along with a dearth of protective buildings around the school.
3.4. Validation
Surveys were conducted to validate the physical environment and school buildings in Cilacap region. The first to be completed was a physical environment survey that measures the accuracy of the results. The results of the physical vulnerability analysis corroborated by the findings in the field prove that the physical environment of coastal areas has a high probability of being vulnerable to tsunamis, particularly areas very close to coastlines and large rivers. The primary data required is accurate. The DEMNAS required to assess the slope and elevation of the place yielded good results. However, other studies that examined tsunami inundation, such as the research undertaken by Mardiatno et al. (2020), stated that DEMNAS could be better at displaying accurate data. Nevertheless, this study's coverage of DEMNAS in the broader region still provides realistic elevation results. Meanwhile, land use data from the Ministry of Environment and Forestry (Kementrian Lingkungan Hidup dan Kehutanan (KLHK)), which was updated in 2020, also has a role that must be considered. However, the relevance of this data can be accounted for by the validation results, which assert that the data still represents current conditions in the field. Second, a school building survey was conducted to test the accuracy of the results of the building vulnerability analysis with the actual conditions in the field, both documentation from the 2022 Sekolah Kita Kemdikbud RI website and the survey results. From the total number of schools, researchers sampled 15 schools (20%). The survey results stated that school buildings built in coastal areas comprise suitable building structures. This in line with the calculation of the level of building vulnerability, which reveals that the mapped school buildings are almost entirely buildings with a low level of vulnerability. Likewise, further validation of the Sekolah Kita Kemdikbud RI page in 2022 can be employed effectively and efficiently in regard to collecting school data. By being represented by a predetermined sample, Sekolah Kita provides valid information regarding the existence and documentation of the school.
3.5. Discussion
In relation to the parameters of physical susceptibility, researchers highlight the distance from the epicentre. In the research performed by Subardjo (2015), the distance from the epicentre only connects the centre with the shoreline in the study area. Meanwhile, in this study, researchers made a map using buffers to determine the distance of the epicentre from the ground. The difference in map presentation at least affects the results of the subsequent analysis. Researchers state that the buffering is more representative of the distance of the epicentre because it must illustrate the radius of the earthquake that covers the entire area.
According to Papathoma et al. (2003), the classification of building vulnerability to tsunamis in this study supports the PVTA model which is then applied to research literature from Naja & Mardiatno, (2017) and Nisaa’ et al. (2021). Using this PVTA model positively supports identifying the vulnerability of school buildings in the coastal areas of Cilacap. Although this model is representative and many parameters can identify building vulnerabilities in more detail, this study makes use of three vulnerability parameters: building material, number of storeys and building location.
In this study, school data from Sekolah Kita employed to categorise buildings into building vulnerability level classifications produced satisfactory results. School data allows researchers to easily access the data required to assess the vulnerability of school buildings. Notwithstanding updating school documentation data still requires attention because researchers still recover documentation that has been introduced previously. In anticipation of the school's poorly updated documentation, researchers conducted a survey.
In addition, other important information concerning school buildings can support research, such as the age of school buildings, the condition of each building, school preparedness during a tsunami and natural events that schools have experienced when disasters occur. Most high school buildings in the coastal area of Cilacap region are intended as assembly points during tsunami. Lately, the Regional Disaster Management Agency (BPBD) of Cilacap held a tsunami simulation attended by the community and school residents around the coastal area. In this activity, the community is impelled to save themselves by passing through the evacuation route to the nearest school acting as an assembly point. This simulation of a tsunami can indirectly provide knowledge that the resilience of buildings to tsunami is a guide for the surrounding community to protect themselves from tsunami waves. In a previous study, Dewi (2012) specified that school buildings in residential areas should be evacuation shelters because the quality of school building construction is good, the capacity of school buildings is generally quite substantial and evacuation routes lead to the nearest school. Therefore, in the future, the results of research on the vulnerability of buildings can support efforts to mitigate tsunami.
The study's primary limitation lies in the exclusive application of the PVTA approach to the physical susceptibility assessment. The simultaneous combination of these two variables is inherent in the study design. The reason for this limited scope is the relatively new nature of applying both methods together. Previous researchers did not extensively utilise PVTA for calculating hydrodynamics and inundation depth, leading to the present researcher's focus on applying PVTA in conjunction with the physical susceptibility approach. While the integration of physical and PVTA approaches aims to yield comprehensive and accurate vulnerability classifications, the evaluation by means of cross-tabulation provides valuable insights.
However, it is vital to acknowledge that the validation process in this study requires improvement to offer comprehensive information regarding the vulnerability of school buildings. The validation efforts predominantly concentrated on coastal areas, resulting in a lack of even distribution across all regions. Consequently, the validation outcomes might not be fully representative of areas located far from the coastline. The challenges encountered during the survey revolve around constraints related to cost, time and limited accessibility in relation to distant travel, which impeded comprehensive data collection throughout the entire study area. These challenges highlight the need for improvement and more thorough preparation to improve data quality and refine research results. Researchers provide a series of recommendations for future research to optimise data and preparation of material and non-material. Likewise, research on the vulnerability of school buildings needs to be studied in more detail, considering that school buildings have a high vital value for the continuity of education and functional value as evacuation sites.
4. Conclusion
Through the utilisation of GIS technology, this study aimed to identify the physical susceptibility of the Cilacap region and assess the vulnerability of SMA/MA school buildings. The analysis employed the cross-tabulation method, with the results signifying those 16 school buildings situated in high-very high physical susceptibility environments exhibited low vulnerability levels. Additionally, within the same vulnerability class, it was recognised that 53 school buildings constructed in medium-very low susceptibility environments would experience less severe damage during a tsunami. Consequently, the researchers recommend enhancing the quality of building construction for school buildings located in susceptible areas. A significant achievement of this study lies in successfully combining the two variables of physical susceptibility and building vulnerability using the Papathoma Tsunami Vulnerability Assessment (PVTA) model. This combination resulted in comprehensive and precise analysis outcomes, which were subsequently evaluated by way of cross-tabulation. As a future direction, further research can explore refining the methods and analyses, particularly by incorporating components that enable a more detailed measurement of the level of physical susceptibility and building vulnerability based on actual conditions. To achieve this, various parameters can be added, for instance the preservation condition, foundation strength and the presence of protective brick walls around the buildings. By identifying vulnerability on an advanced scale, specific building-level assessments can be obtained, allowing for more targeted mitigation efforts. However, it is acknowledged that these improvements will require additional research, as well as the collection of more extensive data and information to support the analysis effectively. By enhancing these methodologies, the research can serve as a valuable reference to bolster tsunami disaster mitigation.
Acknowledgements
This research has become part of obtaining a bachelor's degree in Geography Education at the Universitas Muhammadiyah Purwokerto. The author would like to thank the principal, the teachers who were informants during the survey, and the reviewers who have provided constructive guidance and comments. Geography Education, Faculty of Teacher Training and Education (FKIP), Universitas Muhammadiyah Purwokerto funded this research.
Author Contributions
Conceptualization: Hercules Pungky Naga Dewa, Anang Widhi Nirwansyah; methodology: Hercules Pungky Naga Dewa, Anang Widhi Nirwansyah, Ratna Sari Dewi; investigation: Hercules Pungky Naga Dewa, Anang Widhi Nirwansyah, Ratna Sari Dewi; writing— original draft preparation: Hercules Pungky Naga Dewa; writing—review and editing: Anang Widhi Nirwansyah, Ratna Sari Dewi, Ismail Demirtag; visualization: Hercules Pungky Naga Dewa. All authors have read and agreed to the published version of the manuscript
References
Alberico, I., Di Fiore, V., Iavarone, R., Petrosino, P., Piemontese, L., Tarallo, D., Punzo, M., & Marsella, E. (2015). The tsunami vulnerability assessment of urban environments through freely available datasets: The case study of Napoli city (Southern Italy). Journal of Marine Science and Engineering, 3(3), 981–1005. doi : 10.3390/ jmse3030981
Badan Informasi Geospasial (BIG). (2018). DEMNAS. Badan Informasi Geospasial. https://tanahair.indonesia. go.id/demnas/#/
Basabe, P., & Beer, T. (2013). Encyclopaedia Of Natural Hazards Encyclopaedia of Earth Sciences Series (Peter T. Bobrowsky, Ed.; 1st ed.). Springer, Dordrecht. doi : 10.1007/978-1-4020-4399-4
Batzakis, D. V., Misthos, L. M., Voulgaris, G., Tsanakas, K., Andreou, M., Tsodoulos, I., & Karymbalis, E. (2020). Assessment of building vulnerability to tsunami hazard in kamari (Santorini Island, Greece). Journal of Marine Science and Engineering, 8(11), 1–18. doi : 10.3390/jmse8110886
BMKG. (2017). Tentang Tsunami. Badan Meteorologi, Klimatologi Dan Geofisika Wilayah 3 Denpasar. http://balai3. denpasar.bmkg.go.id/tentang-tsunami
BMKG. (2019). Katalog Gempabumi Signifikan dan Merusak 1821-2018 (T. Prasetya & Daryono, Eds.; 1st ed.). Pusat Gempabumi dan Tsunami Kedeputian Bidang Geofisika BMKG.
Bohari, J. A., Widana, I. D. K. K., Bahar, F., & Widyaningrum, N. (2021). Analysis of the structural framework for schools affected by the Sunda Strait Tsunami in Pandeglang Regency. Technium Social Sciences Journal, 25, 552–566. doi : 10.47577/tssj.v25i1.5021
BPS Kabupaten Cilacap. (2022). Kabupaten Cilacap dalam Angka 2022 (BPS Kabupaten Cilacap, Ed.). BPS Kabupaten Cilacap. https://cilacapkab.bps.go.id/publication/2022/02/25/b5cf985453a88166e02db335/kabupaten-cilacap-dalam-angka-2022.html
Dall’Osso, F., Maramai, A., Graziani, L., Brizuela, B., Cavalletti, A., Gonella, M., & Tinti, S. (2010). Applying and validating the PTVA-3 model at the Aeolian Islands, Italy: Assessment of the vulnerability of buildings to tsunamis. Natural Hazards and Earth System Science, 10(7), 1547–1562. doi : 10.5194/nhess-10-1547-2010
De Risi, R., & Goda, K. (2016). Probabilistic earthquake–Tsunami multi-hazard analysis: Application to the Tohoku Region, Japan. Frontiers in Built Environment, 2 (10), 1-25. doi : 10.3389/fbuil.2016.00025
De Silva Nusantara, C. A., Windupranata, W., Hayatiningsih, I., & Hanifa, N. R. (2021). Mapping of IOC-UNESCO Tsunami Ready Indicators in the Pangandaran Village, Indonesia. IOP Conference Series: Earth and Environmental Science, 925(1). doi : 10.1088/1755-1315/925/1/012041
Dewi, R. S. (2012). A-Gis Based Approach of an Evacuation Model for Tsunami Risk Reduction. Journal of Integrated Disaster Risk Management, 2(2), 108–139. doi : 10.5595/idrim.2012.0023
Dominey-Howes, D., & Papathoma, M. (2007). Validating a tsunami vulnerability assessment model (the PTVA Model) using field data from the 2004 Indian Ocean tsunami. Natural Hazards, 40(1), 113–136. doi : 10.1007/s11069-006-0007-9
Faiqoh, I., Gaol, J. L., & Ling, M. M. (2013). Vulnerability Level Map of Tsunami Disaster in Pangandaran Beach, West Java. International Journal of Remote Sensing and Earth Sciences (IJReSES), 10(2), 90–103. doi : 10.30536/ j.ijreses.2013.v10.a1848
Fritz, H. M., Kongko, W., Moore, A., McAdoo, B., Goff, J., Harbitz, C., Uslu, B., Kalligeris, N., Suteja, D., Kalsum, K., Titov, V., Gusman, A., Latief, H., Santoso, E., Sujoko, S., Djulkarnaen, D., Sunendar, H., & Synolakis, C. (2007). Extreme runup from the 17 July 2006 Java tsunami. Geophysical Research Letters, 34(12), 1–5. doi : 10.1029/2007GL029404
Gerhanae, N. Y., & Kamiludin, U. (2016). Coastal Characteristics of Papela and Adjacent Area, Rote Island, East Nusa Tenggara. Bulletin Of The Marine Geology, 28(1), 21. doi : 10.32693/bomg.28.1.2013.52
Hansson, S., Orru, K., Siibak, A., Bäck, A., Krüger, M., Gabel, F., & Morsut, C. (2020). Communication-related vulnerability to disasters: A heuristic framework. International Journal of Disaster Risk Reduction, 51. doi : 10.1016/j.ijdrr.2020.101931
Honesti, L., Abd Majid, M. Z., Muchlian, M., & Djali, N. (2014). Assessing Building Vulnerability to Tsunami Hazard in Padang. Jurnal Teknologi, 69(6). doi : 10.11113/jt.v69.3318
Isdianto, A., Kurniasari, D., Subagiyo, A., Haykal, M. F., & Supriyadi, S. (2021). Pemetaan Kerentanan Tsunami untuk Mendukung Ketahanan Wilayah Pesisir. Jurnal Permukiman, 16(2), 90. doi : 10.31815/jp.2021.16.90-100
Kemdikbud RI. (2022, December 22). Sekolah Kita. Kemdikbud RI. https://sekolah.data.kemdikbud.go.id/
Kempa, M. (2018). Analisis Tingkat Kerusakan Bangunan Gedung Sekolah Menengah Pertama (SMP) Di Maluku. Seminar Nasional “Archipelago Engineering” (ALE), 198–203. doi : 10.30598/ale.1.2018.198-203
KLHK. (2020). Peta Penggunaan Lahan 2020. ArcGIS REST Services Directory. https://dbgis.menlhk.go.id /server/rest/services/Time_Series/PL2020/MapServer
Laksono, F. A. T., Widagdo, A., Aditama, M. R., Fauzan, M. R., & Kovács, J. (2022). Tsunami Hazard Zone and Multiple Scenarios of Tsunami Evacuation Route at Jetis Beach, Cilacap Regency, Indonesia. Sustainability (Switzerland), 14(5), 1153–1162. doi : 10.3390/su14052726
Lavigne, F., Gomez, C., Giffo, M., Wassmer, P., Hoebreck, C., Mardiatno, D., Prioyono, J., & Paris, R. (2007). Field observations of the 17 July 2006 Tsunami in Java. Natural Hazards and Earth System Science, 7(1), 177–183. doi : 10.5194/nhess-7-177-2007
>Madani, S., Khaleghi, S., & Jannat, M. R. A. (2017). Assessing building vulnerability to tsunami using the PTVA-3 model: A case study of Chabahar Bay, Iran. Natural Hazards, 85(1), 349–359. doi : 10.1007/s11069-016-2567-7
Mandey, T. C., Ismanto, A., Sugianto, D. N., Purwanto, P., Widiaratih, R., & Harsono, G. (2021). The Modelling of Tsunami Wave Run-Up and Vulnerability Zone Analysis In Cipatujah, Tasikmalaya District. Indonesian Journal of Oceanography, 3(4), 400–408. doi : 10.14710/ijoce.v3i4.12491
Mardiatno, D., Malawani, M. N., & Nisaa’, R. M. (2020). The future tsunami risk potential as a consequence of building development in Pangandaran Region, West Java, Indonesia. International Journal of Disaster Risk Reduction, 46. doi : 10.1016/j.ijdrr.2020.101523
McGovern, D. J., Allsop, W., Rossetto, T., & Chandler, I. (2023). Large-scale experiments on tsunami inundation and overtopping forces at vertical sea walls. Coastal Engineering, 17, 104222. doi : 10.1016/j.coastaleng.2022.104222
Muhaimin Ridwan Wong, M., Ahmad, N., Syamsidik, Suppasri, A., & Othman, M. (2022). Multi-indicator building vulnerability index for assessing tsunami-induced building damages. E3S Web of Conferences, 340, 04002. doi : 10.1051/e3sconf/202234004002
Naja, A. D., amp; Mardiatno, D. (2017). Analisis Kerentanan Fisik Permukiman Di Kawasan Rawan Bencana Tsunami Wilayah Parangtritis, Yogyakarta. Jurnal Bumi Indonesia, 7(1), 1–10.
Nisaa’, R. M., Sartohadi, J., & Mardiatno, D. (2019). Penilaian Kerentanan Bangunan Terhadap Tsunami Menggunakan Model PTVA-4 Di Kawasan Wisata Batuhiu, Kabupaten Pangandaran. MAJALAH ILMIAH GLOBE, 21(2), 79. doi : 10.24895/mig.2019.21-2.905
Nisaa’, R. M., Sartohadi, J., & Mardiatno, D. (2021). Participatory GIS Approach to Assessing Building Vulnerability to Tsunamis in Pangandaran Regency. Forum Geografi, 35(2). doi : 10.23917/forgeo.v35i2.14003
OpenStreetMap. (2023). HOT Export Tool. Humanitarian OpenStreetMap Team. https://export.hotosm.org/id/v3/
Papathoma, M., & Dominey-Howes, D. (2003). Tsunami vulnerability assessment and its implications for coastal hazard analysis and disaster management planning, Gulf of Corinth, Greece. Natural Hazards and Earth System Sciences, 3, 733–747. doi : 10.5194/nhess-3-733-2003
Papathoma-Köhle, M., Schlögl, M., & Fuchs, S. (2019). Vulnerability indicators for natural hazards: an innovative selection and weighting approach. Scientific Reports, 9(1). doi : 10.1038/s41598-019-50257-2
Pazzi, V., Morelli, S., Pratesi, F., Sodi, T., Valori, L., Gambacciani, L., & Casagli, N. (2016). Assessing the safety of schools affected by geo-hydrologic hazards: The geohazard safety classification (GSC). International Journal of Disaster Risk Reduction, 15, 80–93. doi : 10.1016/j.ijdrr.2015.11.006
Petrus Subardjo, R. A. (2015). Uji Kerawanan Terhadap Tsunami Dengan SIG Kec Kretek Yogyakarta. Jurnal Kelautan Tropis, 18, 82–97. doi : 10.14710/jkt.v18i2.519
Pramana, B. S. (2015). Pemetaan Kerawanan Tsunami Di Kecamatan Pelabuhanratu Kabupaten Sukabumi. SOSIO DIDAKTIKA: Social Science Education Journal, 2(1), 76–91. doi : 10.15408/sd.v2i1.1383
PVMBG. (2014). Tanggapan Gempa Bumi Cilacap 25 Januari 2014. Pusat Vulkanologi Dan Mitigasi Bencana Geologi - Badan Geologi. https://vsi.esdm.go.id/index.php/gempabumi-a-tsunami/kejadian-gempabumi-a-tsunami/304-tanggapan-gempa-bumi-cilacap-25-januari-2014
Reese, S., Cousins, W. J., Power, W. L., Palmer, N. G., Tejakusuma, I. G., & Nugrahadi, S. (2007). Tsunami vulnerability of buildings and people in South Java - Field observations after the July 2006 Java tsunami. Natural Hazards and Earth System Science, 7(5), 573–589. doi : 10.5194/nhess-7-573-2007
Sambah, A. B., & Miura, F. (2014). Remote sensing and spatial multi-criteria analysis for tsunami vulnerability assessment. Disaster Prevention and Management: An International Journal, 23(3), 271–295. doi : 10.1108/DPM-05-2013-0082
Sambah, A. B., Tri Djoko, L., & Bayu, R. (2019). Satellite image analysis and GIS approaches for tsunami vulnerability assessment. IOP Conference Series: Earth and Environmental Science, 370(1). doi : 10.1088/1755-1315/370 /1/012068
Stanberry, L. R., Thomson, M. C., & James, W. (2018). Prioritising the needs of children in a changing climate. PLOS Medicine, 15(7), 1–4. doi : 10.1371/journal.pmed.1002627
Suhita, N. P. A. R., Siregar, V. P., & Lumban-Gaol, J. (2021). Coastal vulnerability mapping due to tsunami using Geographic Information System in Buleleng Regency, Bali Province. IOP Conference Series: Earth and Environmental Science, 944(1). doi : 10.1088/1755-1315/944/1/012045
Suppasri, A., Mas, E., Charvet, I., Gunasekera, R., Imai, K., Fukutani, Y., Abe, Y., & Imamura, F. (2013). Building damage characteristics based on surveyed data and fragility curves of the 2011 Great East Japan tsunami. Natural Hazards, 66(2), 319–341. doi : 10.1007/s11069-012-0487-8
Tatsumi, D., Takahashi, S., Fujima, K., Shigihara, Yoshinori Matsutomi, H., Kosa, K., Shoji, G., & Murashima, Y. (2007). Field Survey on 2006 Java Tsunami. Proceedings Of Coastal Engineering, 54, 1416–1420. doi : 10.2208/proce 1989.54.1416
UNISDR. (2009). Terminology on Disaster Risk Reduction. UNISDR (United Nations International Strategy for Disaster Reduction). https://www.undrr.org/terminology/vulnerability
United States Geological Survey (USGS). (2022). Earthquake Catalogue (2000-2022). United States Geological Survey. https://earthquake.usgs.gov/earthquakes/search/
Wibowo, T. W., Mardiatno, D., & Sunarto, S. (2017). Pemetaan Risiko Tsunami terhadap Bangunan secara Kuantitatif. Majalah Geografi Indonesia, 31(2), 68. doi : 10.22146/mgi.28044
Widana, I. D. K. K., Asmaniati, F., Djati, S. P., & Ingkadijaya, R. (2021). A new decade for social changes Analysis of Disaster Safe School Level in West Coast of Pandeglang Regency, Indonesia Sundring Pantja Djati. Technium Social Sciences Journal, 20 (6), 961-969. www.techniumscience.com
Williams, J. H., Wilson, T. M., Horspool, N., Paulik, R., Wotherspoon, L., Lane, E. M., & Hughes, M. W. (2020). Assessing transportation vulnerability to tsunamis: utilising post-event field data from the 2011 Tohoku tsunami, Japan, and the 2015 Illapel tsunami, Chile. Natural Hazards Earth System Sciences, 451–470. Doi: 10.5194/nhess-20-451-2020
Article Metrics
Abstract view(s): 2860 time(s)Refbacks
- There are currently no refbacks.












